Äúµ±Ç°Î»Ö㺠Ê×Ò³» ÍÁľ¼àÀí» ¼àÀíÆÀ¹À
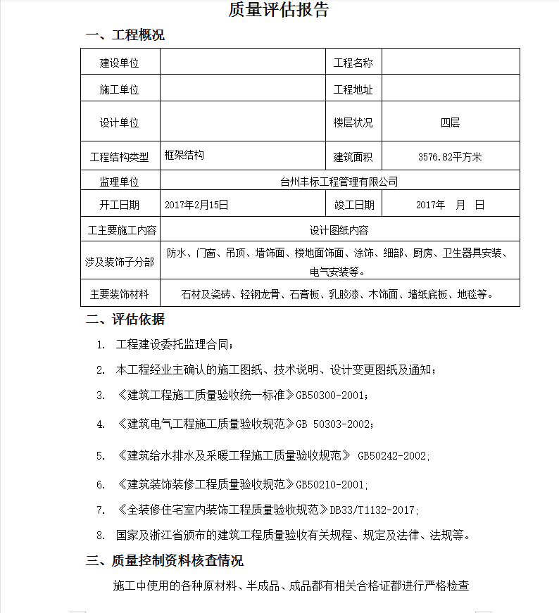
ËIJã¿ò¼Ü½á¹¹¶È¼Ù¾ÆµêÖ÷Â¥ÊÒÄÚ×°ÐÞ¹¤³ÌÖÊÁ¿ÆÀ¹À±¨¸æ 12P
  • ×ÊÁϵȼ¶£º
  • ÊÚȨ·½Ê½£º×ÊÁϹ²Ïí
  • ·¢²¼Ê±¼ä£º2022-05-17 17:24:59
  • ×ÊÁÏÀàÐÍ£ºRAR
  • ×ÊÁÏ´óС£º25.9 KB
  • ×ÊÁÏ·ÖÀࣺÍÁľ¼àÀí
  • ÔËÐл·¾³£ºWinXp,Win2003,WinVista,Win ;
  • ½âѹÃÜÂ룺civilcn.com
ËIJã¿ò¼Ü½á¹¹¶È¼Ù¾ÆµêÖ÷Â¥ÊÒÄÚ×°ÐÞ¹¤³ÌÖÊÁ¿ÆÀ¹À±¨¸æ 12P
·ÀË®¹¤³ÌÖ÷¿ØÏîÄ¿£º·ÀË®²ã²ÄÁÏµÄÆ·ÖÖ¡¢¹æ¸ñºÍÐÔÄÜ·ûºÏÉè¼ÆÒªÇóºÍ¹ú¼ÒÏÖÐÐÓйرê×¼µÄ¹æ¶¨£»µØÃæÅÅË®ÆÂ¶ÈÓ¦·ûºÏÉè¼ÆÒªÇ󣬲»µÃÓе¹ÆÂºÍ»ýË®ÏÖÏó¡£Ò»°ãÏîÄ¿£º·ÀË®²ãÓ¦´ÓµØÃæÑÓÉìµ½Ç½Ãæ£¬¸ß³ö×°ÊÎÃæ²»µÃµÍÓÚ100MM£¬Ô¡ÊÒÇ½ÃæµÄ·ÀË®²ã¸ß¶È²»µÃµÍÓÚ2000MM¡£
Èí¼þ½ØÍ¼
  • ¾ÆµêÊÒÄÚ×°ÐÞ,ÖÊÁ¿ÆÀ¹À±¨¸æ
  • ¾ÆµêÊÒÄÚ×°ÐÞ,ÖÊÁ¿ÆÀ¹À±¨¸æ
  • ¾ÆµêÊÒÄÚ×°ÐÞ,ÖÊÁ¿ÆÀ¹À±¨¸æ