您当前位置:首页 » 建筑设计 » 建筑工艺工法
建筑工程钢筋气压焊工艺标准
  • 资料等级:
  • 授权方式:资料共享
  • 发布时间:2020-05-20
  • 资料类型:RAR
  • 资料大小:7.77 KB
  • 资料分类:建筑设计
  • 运行环境:WinXp,Win2003,WinVista,Win ;
  • 解压密码:civilcn.com
建筑工程钢筋气压焊工艺标准
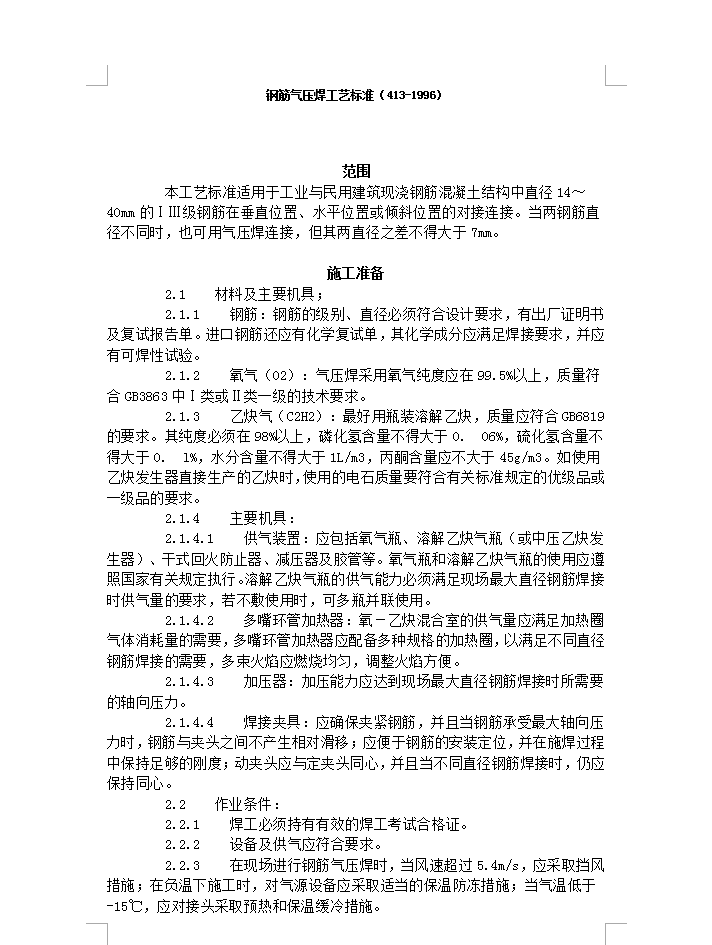
操作工艺 :工艺流程:检查设备、气源 → 钢筋端头制备 → 安装焊接夹具和钢筋 → 试焊、作试件 → 施焊 → 卸下夹具 → 质量检查 ,检查设备、气源、确保处于正常状态。钢筋端头制备:钢筋端面应切平,并宜与钢筋轴线相垂直;在钢筋端部两倍直径长度范围内,若有水泥等附着物,应予以清除。钢筋边角毛刺及端面上铁锈、油污和氧化膜应清除干净,并经打磨,使其露出金属光泽,不得有氧化现象。安装焊接夹具和钢筋:安装焊接夹具和钢筋时,应将两钢筋分别夹紧,并使两钢筋的轴线在同一直线上。钢筋安装后应加压顶紧,两钢筋之间的局部缝隙不得大于3mm。试焊、作试件:工程开工正式焊接之前,要进行现场条件下钢筋气压焊工艺性能的试验。以确认气压焊工的操作技能,确认现场钢筋的可焊性,并选择最佳的焊接工艺。试验的钢筋从进场钢筋中截取。每批钢筋焊接6根接头,经外观检验合格后,其中3根做拉伸试验,3根做弯曲试验。试验合格后,按确定的工艺进行气压焊。钢筋气压焊时,应根据钢筋直径和焊接设备等具体条件选用等压法、二次加压法或三次加压法焊接工艺。在两钢筋缝隙密合和镦粗过程中,对钢筋施加的轴向压力,按钢筋横截面积计,应为30~40MPa。为保证对钢筋施加的轴向压力值,应根据加压器的型号,按钢筋直径大小事先换算成油压表读数,并写好标牌,以便准确控制。
软件截图
  • 建筑工程钢筋气压焊工艺标准
  • 建筑工程钢筋气压焊工艺标准
  • 建筑工程钢筋气压焊工艺标准