首页
论文
毕业
图纸
知识
方案
全部
建筑
结构
水利
园林
建筑设计
结构设计
水利工程
给水排水
园林工程
暖通空调
环境保护
路桥工程
岩土工程
工程造价
CAD教程
注册考试
电气工程
建筑论文
建筑图纸
建筑施工
毕业设计
建筑套图
建筑总结
建筑表格
实习报告
建筑课件
天正教程
工艺工法
施工交底
建筑图集
建筑软件
建筑规范
建筑书籍
您当前位置:
首页
»
建筑设计
»
建筑课件
大楼基建工程招标文件
资料等级:
授权方式:
资料共享
发布时间:
2022-11-12
资料类型:
RAR
资料大小:
150 KB
资料分类:
建筑设计
运行环境:
WinXp,Win2003,WinVista,Win ;
解压密码:
civilcn.com
软件介绍
充值VIP
下载帮助
下载地址
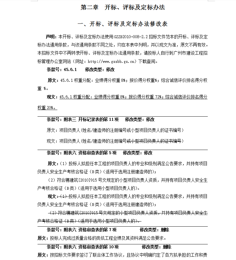
本招标工程项目按照《中华人民共和国招标投标法》等有关法律、行政法规、规章和规范性文件,通过招标方式选定承包人。工程名称、建设地点、建设规模、承包方式、质量标准、招标范围、工期要求等均在投标须知前附表中列明。
软件截图
下载地址
充值VIP
下载帮助
立即下载
土木工程网提醒您:本资料下载权限为
(普通会员)
点击进入下载大楼基建工程招标文件
(需要3积分)
推荐下载
图纸
某老旧小区加装电梯施工图纸 (含建筑结构电
毕业
8层住宅楼建筑毕业设计(PDF格式)126P
施工
某小区框架结构高层住宅楼施工组织设计 28
天正
CAD天正建筑与CAD标准视频教程
图集
海底隧道怎么施工?有哪些施工技术要点?
CAD
AutoCAD 2022简体中文版
相关下载
基建工程承建招标文件
住房项目监理招标文件PDF 102P
某区绿化养护工程招标文件PDF 85P
路田分界项目施工招标文件PDF 95P
土地调查监理项目招标文件 71P
公园印象工程标线及墙面涂料等施工招标文件 109P
飞行校验中心基地项目监理招标文件 83P
2100 米道路照明工程施工招标文件 98P
评论
网友评论仅供网友表达个人看法,并不表明土木工程网同意其观点或证实其描述!
验证码:
热门标签
建筑设计
天正教程
建筑毕业设计
别墅图纸
建筑施工方案
户型平面图
学生课程设计
CAD教程
地方图集
建筑知识
建筑下载
热门图纸
建筑图纸
三层新农村独栋别墅建筑图纸
建筑施工
24个施工方案编制范本
毕业设计
框架结构教学楼建筑毕业设计(PDF格式)71P
建筑课件
中建八局《图纸会审快速审查指南》(2022年第一版
建筑表格
施工进度计划表
工作总结
建筑公司施工员年度总结 5P
实习报告
施工员暑期实习报告(PDF格式)33P
学生课程
886个CAD填充样式、CAD字体(含制图规范)
别墅图纸
三层新农村独栋别墅建筑图纸
户型图
74个常用住宅标准化户型平面图
装修图
某酒店装饰工程设计图纸
建筑规划
某150平方米商铺装修设计图纸
建筑详图
多场所卫生间设计规范CAD图库(含无障碍卫生间)
建筑模型
项目开工策划汇报
文本方案
文化中心游泳馆施工图纸
住宅楼
高层框架结构住宅小区全套施工图纸(含建筑结构水
全套市政工程安全施工资料
工地全套临时设施施工图
T20天正建筑V7.0个人版
砌体结构办公楼课程设计(含图纸)
热点论文
工程知识
建筑论文
房建基础工程施工组织设计汇总
结构论文
脚手架工程技术培训及施工方案汇总
水利论文
水工建筑物:隧洞施工技术要点汇总
园林论文
园林跌水景观施工全攻略,附最新跌水设计图
路桥论文
市政工程质量控制及施工质量通病防治技术汇总
电气论文
不懂开关电源电路怎么办?
造价论文
预算书及监理员个人年终总结相关资料推荐
CAD教程
AutoCAD 2023版本功能介绍及安装教程
施工知识
建筑材料进场复试检测包括哪些项目?
建筑知识
建筑各类等级汇总
造价知识
新手如何简单快速的看懂工程图纸?
结构知识
带夹层(越层)结构设计的思考
电气知识
配电柜接线的注意事项和规范要求
安全文明
建筑施工工地消防安全措施
市政知识
什么是道路坡度?坡度的表示又是如何?
合同知识
建设工程施工合同审查16个关键点
互动交流
微信扫码关注公众号
获取更多土木资讯