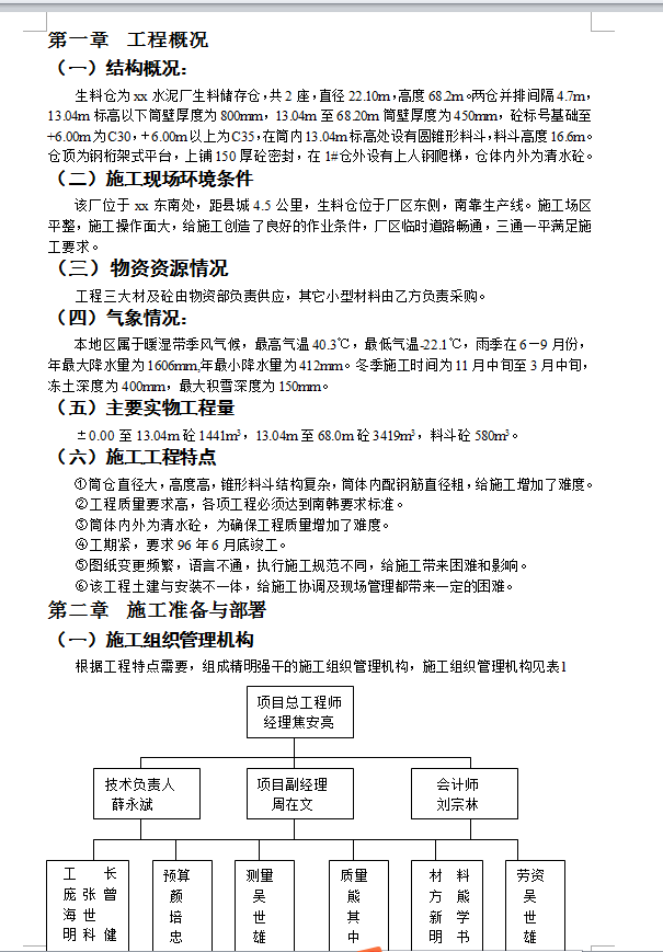
生料仓为xx水泥厂生料储存仓,共2座,直径22.10m,高度68.2m。两仓并排间隔4.7m,13.04m标高以下筒壁厚度为800mm,13.04m至68.20m筒壁厚度为450mm,砼标号基础至+6.00m为C30,+6.00m以上为C35,在筒内13.04m标高处设有圆锥形料斗,料斗高度16.6m。仓顶为钢桁架式平台,上铺150厚砼密封,在1#仓外设有上人钢爬梯,仓体内外为清水砼。
目录
第一章 工程概况...................................2
(一)结构概况.....................................2
(二)施工现场环境条件..............................2
(三)物资资源情况.....................................2
.........
(一)安全保证措施..................................14
(二)文明施工..................................14







