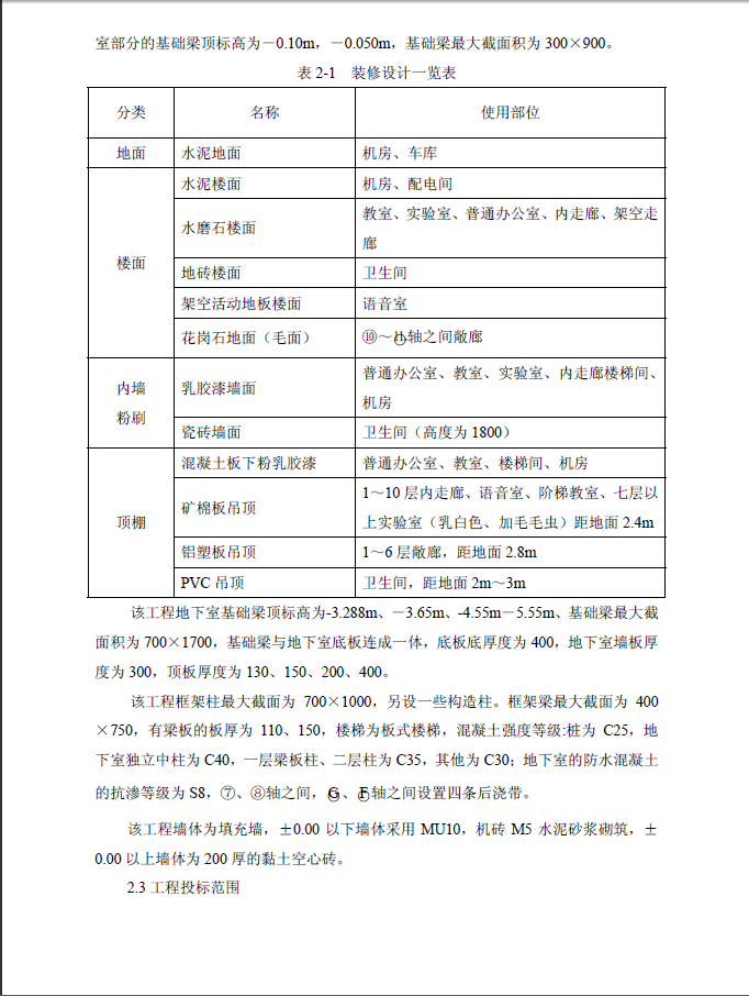
本工程为某地质学院教学实验大楼,结构类型为框架结构,地上10 层,地下1 层。建筑面积为23451.8m2,沿口高度为21.60m、36.60m、40.20m。该工程平面形状为回字形,平面轴线尺寸为 68.7m×60.60m。地下室标高-4.5m处为生活泵房、消防水池、配电间、泵房消防;地下室标高-3.6m 处为停车场、人防部分的简易洗消、扩散室、集气室、排烟机房、库房、战时生活水箱、除尘滤毒室、进风机房等;一层层高3.6m 处为99 人、75 人、66 人、55 人教室,教师休息室;一层层高4.5m 处为165 人阶梯教室;二层层高3.6m 处为99 人、66 人、55 人、40 人教室、教师休息室,二层层高4.5m 处为165 人阶梯教室;三层层高3.6m 处为99 人、66 人、55 人、40 人教室、教师休息室;三层层高4.5m 处为阶梯教室;四层层高3.6m 处为99人、66 人、55 人、40 人教室、教师休息室,四层层高4.5m 处为165 人阶梯教室;五层层高3.6m 处为99 人、75 人、66 人、55 人教室,物理实验室、准备室;六层层高3.6m 处为语音室、考试中心阅卷室、物理实验室、准备室;六层层高4.5m 处为165人阶梯教室;七层层高3.6m 处为系办、资料室、计算机房、资料室、多功能教室、物化实验室、研究生教室、计算机房等。八层层高3.6m 处为应用化学实验室、应化准备室、仪器分析、分析化学应用化学实验室、天平与高温室等;九层层高3.6m 处为无机化学、有机化学、研究室、食品所及实验室等;十层层高4.2m 处为化工原理、化工设备、实验室化工专业、研究生实验基地等。出屋面结构为机房层高为3.6m,用作设备间及电梯机房。室内电梯2 座,楼梯5 座,室内外高差为600。
目录
第一部分 土 建
第 1 章编制说明
1.1 编制依据
1.2 指导思想
............
附表 4 劳务计划表
附表 5 临时设施用地需求表
附表 6 材料计划表







