XX环球主题公园落户在XX区(城市副中心)的文化旅游区内,环球影城主题公园位于“文化旅游区”的东侧。715 片区总用地面积约为 94452 平方米,至开园时片区地上总建筑面积约为 15842 平方米。主要设计功能为主题乐园。其中地下建筑面积 66 ㎡,地上建筑面积 15776 ㎡。建筑层数为:512 单体地下一层,其余单体地上 1 层、2 层不等。建筑结构形式:大部分单体为钢结构,XX环球影城主题公园项目标段四(715) 地下防水施工方案别单体为混凝土框架结构。地下防水等级一级。
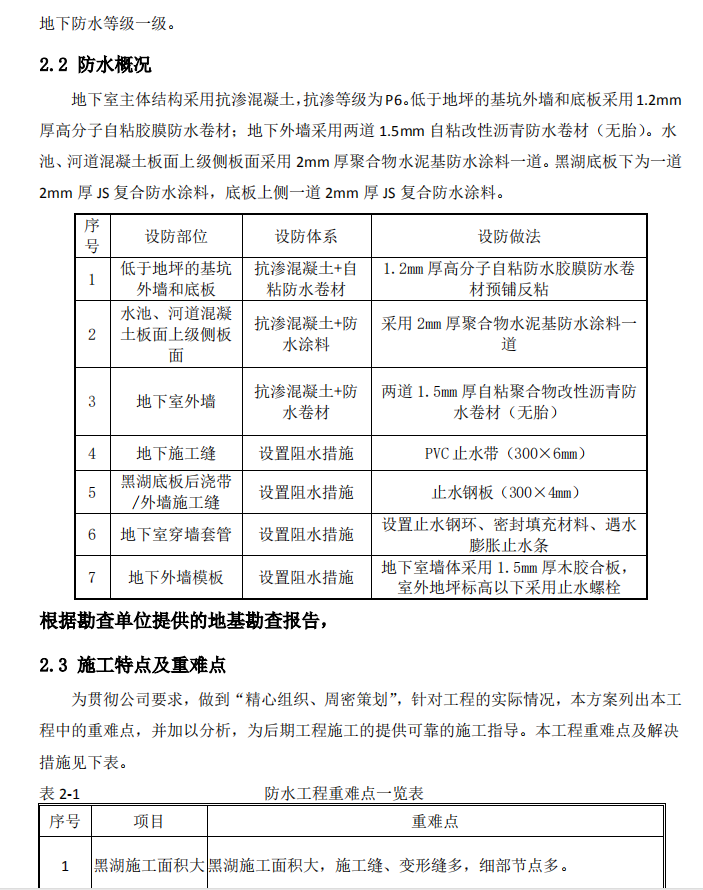
地下室主体结构采用抗渗混凝土,抗渗等级为P6。低于地坪的基坑外墙和底板采用1.2mm
厚高分子自粘胶膜防水卷材;地下外墙采用两道 1.5mm 自粘改性沥青防水卷材(无胎)。水 池、河道混凝土板面上级侧板面采用 2mm 厚聚合物水泥基防水涂料一道。黑湖底板下为一道
2mm 厚 JS 复合防水涂料,底板上侧一道 2mm 厚 JS 复合防水涂料。
外墙砼浇筑
(1)对于穿墙螺杆、套管等,均在其中间部位焊金属止水环。
(2)地下室外墙砼为 P6,分层浇筑、振捣,每层浇筑高度不超过 500mm。
(3)地下内、外墙交接处,因外墙为抗渗砼而内墙为非抗渗砼,故采取措施防止两种砼互流:内外墙交接处向内墙方向返 500mm 左右设双层钢板网拦截,使用绑扎丝将钢板网与墙立筋绑扎牢固。分层交圈浇筑,每层厚度控制在 500mm 内,先浇外墙砼再浇筑内墙砼,接茬时间不大于 2 小时。
(4)因外墙选用抗渗混凝土,而内墙选用普通混凝土,故内、外墙混凝土分别浇筑,但内外墙交接处砼接茬应及时浇筑,防止出现“冷缝”。 (5)使用插入式振捣器应快插慢拔,插点要均匀排列,逐点移动,顺序进行,不得遗漏,做到均匀密实。振捣棒移动间距不大于振捣棒有效作用半径的 1.25 倍,振捣棒有效作用半径取 500mm ,振捣间距为 625mm。振捣上一层时应插入下层 50mm,以消除两层间的接缝。







