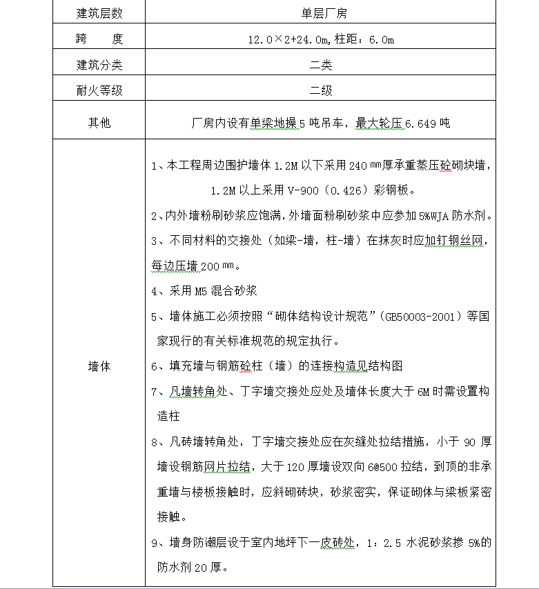
1、本工程周边围护墙体1.2M以下采用240㎜厚承重蒸压砼砌块墙,1.2M以上采用V-900(0.426)彩钢板。
2、内外墙粉刷砂浆应饱满,外墙面粉刷砂浆中应参加5%WJA防水剂。
3、不同材料的交接处(如梁-墙,柱-墙)在抹灰时应加钉钢丝网,
每边压墙200㎜。
4、采用M5混合砂浆
5、墙体施工必须按照“砌体结构设计规范”(GB50003-2001)等国
家现行的有关标准规范的规定执行。
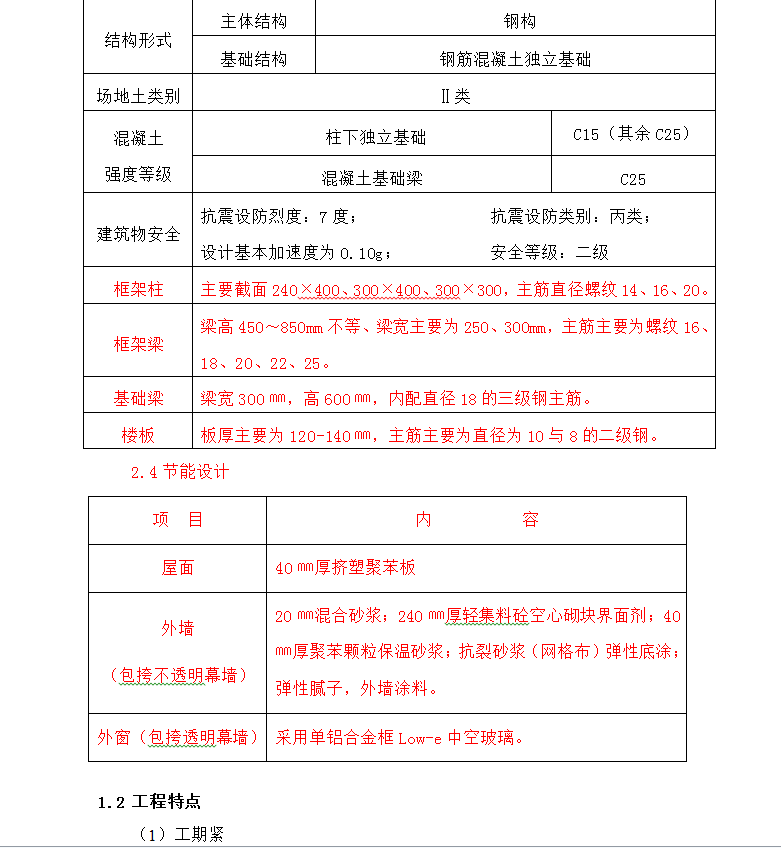
6、填充墙与钢筋砼柱(墙)的连接构造见结构图
7、凡墙转角处、丁字墙交接处应处及墙体长度大于6M时需设置构
造柱
8、凡砖墙转角处,丁字墙交接处应在灰缝处拉结措施,小于90厚墙设钢筋网片拉结,大于120厚墙设双向6@500拉结,到顶的非承重墙与楼板接触时,应斜砌砖块,砂浆密实,保证砌体与梁板紧密接触。








