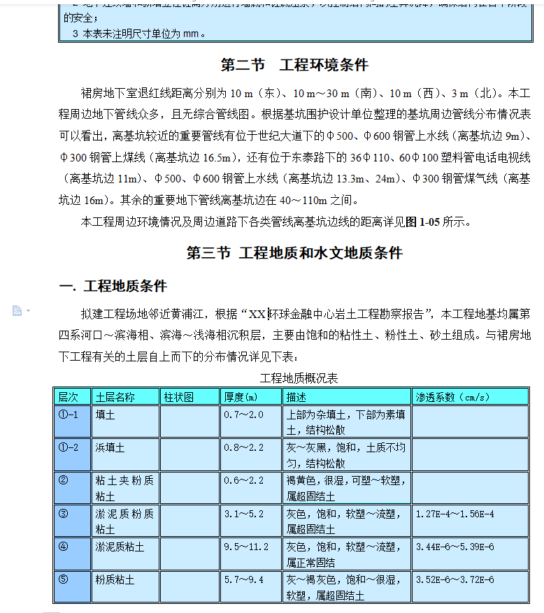
裙房逆作区三层地下室建筑面积为4.36万㎡,外墙周长603.5m,基坑面积14613㎡,开挖深度17.85m,局部最大开挖深度为18.85~19.85m,土方工程量25.63万m3,浇筑混凝土约4.98万m3。
二. 裙房地下室逆作区支护结构设计概况
裙房区采用“二墙合一”的地下连续墙作为基坑围护结构、止水帷幕及地下室结构外墙。地下连续墙厚1.0~1.2m,深34.0m,墙顶采用1.5×1.0m的钢筋混凝土顶圈梁连成整体。坑底被动区采用SMW水泥土搅拌桩加固,加固厚度为4.0m,宽度6.0m,水泥掺量20%;基坑开挖面以上回掺至标高±0.00m,水泥掺量10%。逆作施工时,以结构梁板作为基坑水平支撑体系,在结构开口、楼板缺失及-10.55m标高处设置临时钢支撑或钢筋混凝土支撑。水平支撑体系由裙房建筑立柱和新增临时立柱支撑。建筑立柱为轧制型钢H400×400×13×21 (SS400),立柱桩为φ700×11(SK490)钢管桩;新增立柱截面为500×500mm,采用钢格构柱4∠180×18,立柱桩为φ850钻孔灌注桩。逆作完成后,将建筑立柱包浇钢筋混凝土使其成为结构柱,并将新增临时立柱托换拆除。







