本工程为综合性办公楼,平面形式为规则的L 形;建筑总体特征;本工程一层为仓库、车库、大厅,二层为办公室,3 层为办公室及单身职工宿舍;建筑类别为三类建筑,耐火等级为二级,建筑使用年限:50 年以上;建筑层数:地面以上3 层,无地下层;建筑高度:从室外地坪(-0.45m)至3 层屋面高度为13.75m。
地基基础工程、主体工程、楼地面工程、屋面工程、室内外装饰装修工程、雨水排水工程,其中卫生间卫生洁具及污水排水工程、消防工程、室内外给水工程及电力电信工程不在本次招标范围内;
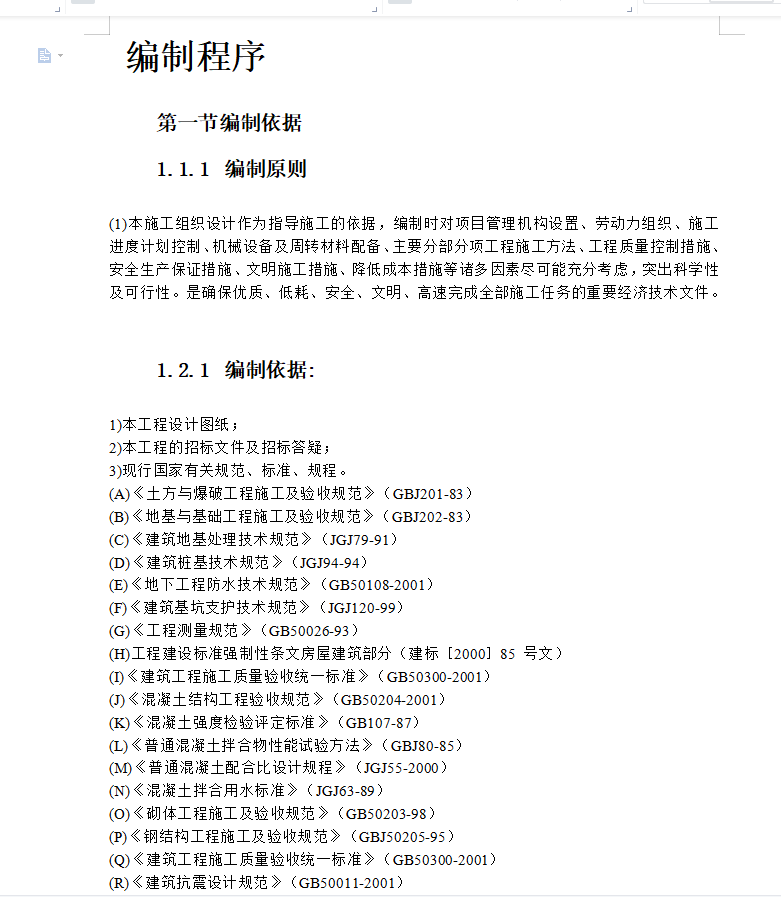
2) 施工过程中应建设单位、监理单位或设计院要求而进行的设计变更、技术处理等。







