首页
论文
毕业
图纸
知识
方案
全部
建筑
结构
水利
园林
建筑设计
结构设计
水利工程
给水排水
园林工程
暖通空调
环境保护
路桥工程
岩土工程
工程造价
CAD教程
注册考试
电气工程
建筑论文
建筑图纸
建筑施工
毕业设计
建筑套图
建筑总结
建筑表格
实习报告
建筑课件
天正教程
工艺工法
施工交底
建筑图集
建筑软件
建筑规范
建筑书籍
您当前位置:
首页
»
建筑设计
»
建筑施工
人防工程防护功能平战转换实施预案PDF 14P
资料等级:
授权方式:
资料共享
发布时间:
2022-05-06
资料类型:
RAR
资料大小:
1.27 MB
资料分类:
建筑设计
运行环境:
WinXp,Win2003,WinVista,Win ;
解压密码:
civilcn.com
软件介绍
充值VIP
下载帮助
下载地址
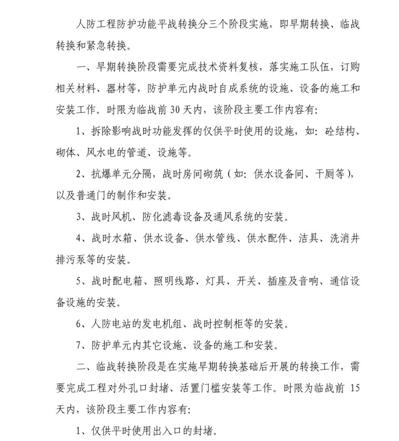
人防工程防护功能平战转换分三个阶段实施,即早期转换、临战转换和紧急转换。早期转换阶段需要完成技术资料复核,落实施工队伍,订购相关材料、器材等,防护单元内战时自成系统的设施、设备的施工和安装工作。
软件截图
下载地址
充值VIP
下载帮助
立即下载
土木工程网提醒您:本资料下载权限为
(普通会员)
点击进入下载人防工程防护功能平战转换实施预案PDF 14P
(需要2积分)
推荐下载
图纸
多场所卫生间设计规范CAD图库(含无障碍卫生
毕业
8层住宅楼建筑毕业设计(PDF格式)126P
施工
医疗保健合作中心项目高大模板工程专项施工
天正
CAD天正建筑与CAD标准视频教程
图集
冬季路基、路面施工要点总结
CAD
AutoCAD 2022简体中文版
相关下载
某防空地下室平战转换预案PDF 13P
1869平方米人防工程防护功能平战转换实施预案PDF
6057.85平方米地下室人防工程防护功能平战转换实
商务服务楼、商务公寓楼工程平战转换预案PDF 31P
5581平方米人防地下室防护功能平战转换预案PDF 3
评论
网友评论仅供网友表达个人看法,并不表明土木工程网同意其观点或证实其描述!
验证码:
热门标签
建筑设计
天正教程
建筑毕业设计
别墅图纸
建筑施工方案
户型平面图
学生课程设计
CAD教程
地方图集
建筑知识
建筑下载
热门图纸
建筑图纸
某小区四层单元式住宅楼建筑施工图纸
建筑施工
某小区高层剪力墙结构商业住宅施工组织设计(214页
毕业设计
建设工程施工毕业设计(含招标文件)(PDF格式)
建筑课件
16G101图集常用点解读
建筑表格
建筑施工质量验收资料
工作总结
30套施工员年终个人总结
实习报告
施工员暑期实习报告(PDF格式)33P
学生课程
装饰装修CAD图库
别墅图纸
三层现代风格别墅建筑施工图纸
户型图
农村活动中心建筑平面图
装修图
某酒店装饰工程设计图纸
建筑规划
某小区规划总平面设计图纸
建筑详图
多场所卫生间设计规范CAD图库(含无障碍卫生间)
建筑模型
项目开工策划汇报
住宅楼
某小区四层单元式住宅楼建筑施工图纸
T20天正建筑V7.0个人版
砌体结构办公楼课程设计(含图纸)
八层框架结构食堂、备勤楼施工组织设计 130
六层综合教学楼工程毕业设计(含建筑结构图
热点论文
工程知识
建筑论文
房屋建筑和市政基础设施工程施工现场新冠肺炎疫情
结构论文
装配式建筑从生产到施工,图文解析!
水利论文
如何高效节水灌溉
园林论文
史上最全景观植物配置表,建议收藏!
路桥论文
最新99份道路、桥梁、轨道、隧道施工组织设计汇总
电气论文
最新50份水电安装工程施工方案、施工组织设计整理
造价论文
7月1日后,工程造价咨询资质在全国范围内正式取消
CAD教程
全网最全CAD新手汇总:全系列软件、安装教程、使
施工知识
施工现场安全如何做到标准化
建筑知识
最新工程结算审计收费标准
造价知识
讲解66个与工程价款纠纷有关的问题
结构知识
浮重度、有效重度的区别是什么呢?
电气知识
电缆桥架安装要求、支吊架安装要求及线管安装要求
安全文明
十条建筑工地疫情防控要点
市政知识
道路常见试验检测方法
合同知识
工程劳务分包合同最新模板
互动交流
微信扫码关注公众号
获取更多土木资讯