Äúµ±Ç°Î»Ö㺠Ê×Ò³» ½¨ÖþÉè¼Æ» ½¨Öþ±ÏÒµÉè¼Æ
23²ã×ÛºÏÂ¥×®»ùÊ©¹¤×éÖ¯Éè¼Æ 16P
  • ×ÊÁϵȼ¶£º
  • ÊÚȨ·½Ê½£º×ÊÁϹ²Ïí
  • ·¢²¼Ê±¼ä£º2022-03-22
  • ×ÊÁÏÀàÐÍ£ºRAR
  • ×ÊÁÏ´óС£º146 KB
  • ×ÊÁÏ·ÖÀࣺ½¨ÖþÉè¼Æ
  • ÔËÐл·¾³£ºWinXp,Win2003,WinVista,Win ;
  • ½âѹÃÜÂ룺civilcn.com
23²ã×ÛºÏÂ¥×®»ùÊ©¹¤×éÖ¯Éè¼Æ 16P
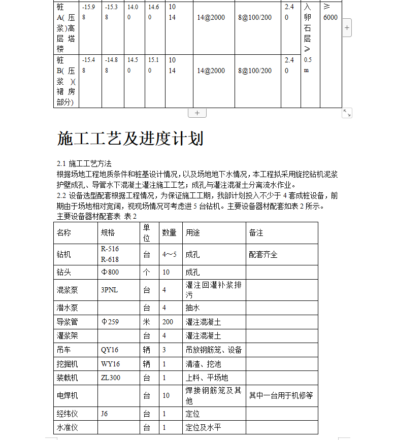
¸Ã½¨ÖþÎïÊÇÓÉ3 ¶°¸ß²ã£¨23 ²ã£©¡¢Öܱßȹ·¿µØÉÏ6 ²ã£¬µØÏÂ3 ²ã×é³É¡£¡À0.00 Ï൱ÓÚ¾ø¶Ô±ê¸ß50.25m£¬ »ù´¡µ×°åÏÂÆ¤±ê¸ßÔ¼-16.05m¡£¸ß²ã¼°È¹·¿²¿·Ö¾ù²ÉÓúóѹ½¬Äཬ»¤±Ú×ê¿×¹à×¢×®»ù´¡¡£ÎªÑ¡ÔñºÏÀíµÄ×®»ùÉè¼Æ²ÎÊý£¬ÏÈÆÚÒѽøÐÐÁË8 ×éÊÔÑé׮ʩ¹¤ºÍ¼ì²â¡£
µÚÒ»Õ ¹¤³Ì¸Å¿ö¼°Éè¼ÆÒªÇó 2
µÚ¶þÕ ʩ¹¤¹¤ÒÕ¼°½ø¶È¼Æ»® 5
µÚÈýÕ ʩ¹¤Á¦Á¿²¿Öà 12
µÚËÄÕ ²ÄÁϼƻ® 16
µÚÎåÕ ʩ¹¤¹¤ÒÕ¼¼ÊõÒªÇó 18
µÚÁùÕ »ù×®¼ì²â 25
µÚÆßÕ ÖÊÁ¿±£Ö¤´ëÊ© 26
µÚ°ËÕ °²È«Éú²ú¡¢ÎÄÃ÷Éú²ú 28................
Èí¼þ½ØÍ¼
  • ×ÛºÏÂ¥×®»ù,Ê©¹¤×éÖ¯Éè¼Æ
  • ×ÛºÏÂ¥×®»ù,Ê©¹¤×éÖ¯Éè¼Æ
  • ×ÛºÏÂ¥×®»ù,Ê©¹¤×éÖ¯Éè¼Æ