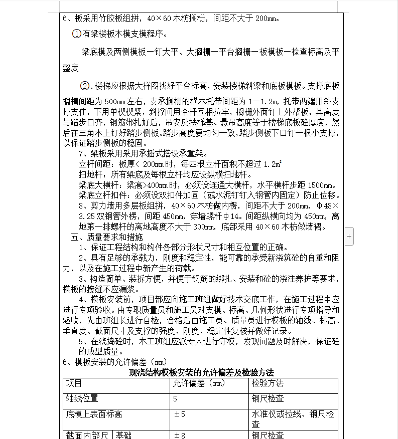
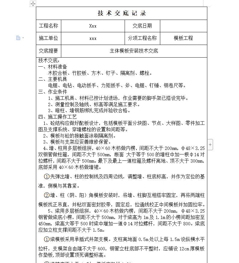
1、砼结构应做好配板设计,包括模板平面分块图、节点、大样图、零件加工图及支撑系统、穿墙螺栓的设置和间距等。
2、模板与砼的接触面涂刷隔离剂。
3、模板与支架应妥善维修保管。
4、墙、柱用多层板组拼,40×60木枋做内楞,间距不大于200mm,ф48×3.25双钢管做柱箍,间距不大于500mm,断面 大于等于500的墙柱中加一根ф14对拉螺杆,间距不大于500mm。最下及最上一道柱箍及螺杆离地、顶不大于300mm,底部采用40×60木枋做墙裙。




RAR