Äúµ±Ç°Î»Ö㺠Ê×Ò³» ½¨ÖþÉè¼Æ» ½¨ÖþÊ©¹¤½»µ×
¸ÖÎݼÜÖÆ×÷Ê©¹¤¼¼Êõ½»µ× 3P
  • ×ÊÁϵȼ¶£º
  • ÊÚȨ·½Ê½£º×ÊÁϹ²Ïí
  • ·¢²¼Ê±¼ä£º2021-11-19
  • ×ÊÁÏÀàÐÍ£ºRAR
  • ×ÊÁÏ´óС£º61.1 KB
  • ×ÊÁÏ·ÖÀࣺ½¨ÖþÉè¼Æ
  • ÔËÐл·¾³£ºWinXp,Win2003,WinVista,Win ;
  • ½âѹÃÜÂ룺civilcn.com
¸ÖÎݼÜÖÆ×÷Ê©¹¤¼¼Êõ½»µ× 3P
·¶Î§ :±¾¹¤ÒÕ±ê×¼ÊÊÓÃÓÚÒ»°ãÐ͸ָÖÎݼÜÖÆ×÷¹¤³Ì¡£
Ê©¹¤×¼±¸ ²ÄÁϼ°Ö÷Òª»ú¾ß£º¸Ö²Ä£º°´Éè¼ÆÍ¼Ö½Ê¹ÓÃQ235¸Ö»ò16Ã̸֣¬¸Ö²ÄÓ¦ÓÐÖÊÁ¿Ö¤Ã÷Ê飬²¢Ó¦·ûºÏÉè¼ÆÒªÇó¼°ÏÖÐйú¼Ò±ê×¼µÄ¹æ¶¨¡£
Á¬½Ó²ÄÁÏ£ºº¸Ìõ¡¢ÂÝ˨µÈÁ¬½Ó²ÄÁϾùÓ¦ÓÐÖÊÁ¿Ö¤Ã÷Êé²¢·ûºÏÉè¼ÆÒªÇó¡£Ò©Æ¤ÍÑÂä»òº¸Ð¾ÉúÐâµÄº¸Ìõ£¬ÐâÊ´¡¢ÅöÉË»ò»ìÅúµÄ¸ßÇ¿ÂÝ˨²»µÃʹÓá£
Í¿ÁÏ£º·À¸¯ÓÍÆáÓ¦·ûºÏÉè¼ÆÒªÇóºÍÓйرê×¼µÄ¹æ¶¨£¬²¢Ó¦ÓвúÆ·ÖÊÁ¿Ö¤Ã÷Ê鼰ʹÓÃ˵Ã÷¡£
Ö÷Òª»ú¾ß£º¼ôÇлú¡¢Ð͸ֽÃÕý»ú¡¢¸Ö°åÔþƽ»ú¡¢×ê´²¡¢µç×ê¡¢À©¿××ꣻµçº¸¡¢Æøº¸¡¢µç»¡ÆøÅÙÉ豸£»¸Ö°åƽ̨£»Åçɰ¡¢ÅçÆáÉ豸µÈ¡£
¹¤¾ß£º¸Ö³ß¡¢½Ç³ß¡¢¿¨³ß¡¢»®Õë¡¢»®Ï߹桢´ó´¸¡¢Ôä×Ó¡¢Ñù³å¡¢Ç˸ܡ¢°âÊÖ¡¢µ÷Ö±Æ÷¡¢¼Ð½ôÆ÷¡¢×ê×Ó¡¢Ç§½ï¶¥µÈ¡£
×÷ÒµÌõ¼þ£º
ÖÆ×÷ǰ¸ù¾ÝÉè¼Æµ¥Î»ÌṩµÄÉè¼ÆÎļþ»æÖƸֽṹʩ¹¤Ïêͼ£¬Í¼Ö½ÐÞ¸ÄʱӦÓëÉè¼Æµ¥Î»°ìÀíÇ¢ÉÌÊÖÐø¡£
°´ÕÕÉè¼ÆÎļþºÍÊ©¹¤ÏêͼµÄÒªÇó±àÖÆÖÆÔ칤ÒÕÎļþ£¨¹¤ÒÕ¹æ³Ì£©¡£
ÖÆ×÷¡¢°²×°¡¢¼ì²é¡¢ÑéÊÕËùÓøֳߣ¬Æä¾«¶ÈÓ¦Ò»Ö£¬²¢¾­·¨¶¨¼ÆÁ¿¼ì²â²¿Ãż춨ȡµÃÖ¤Ã÷¡£
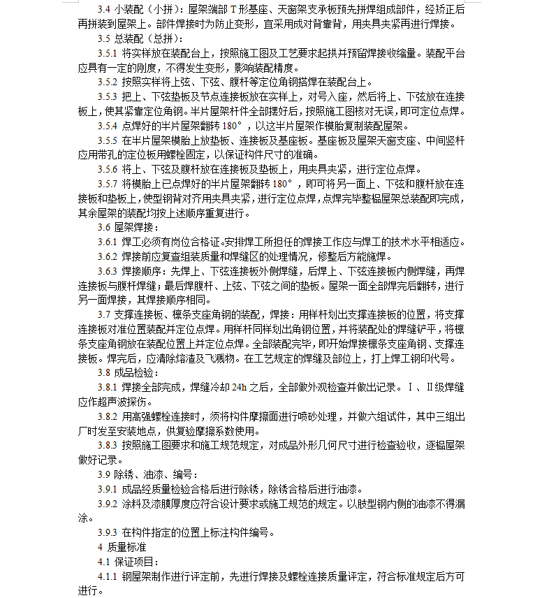
Èí¼þ½ØÍ¼
  • ¸ÖÎݼÜÖÆ×÷Ê©¹¤¼¼Êõ½»µ× 3P
  • ¸ÖÎݼÜÖÆ×÷Ê©¹¤¼¼Êõ½»µ× 3P
  • ¸ÖÎݼÜÖÆ×÷Ê©¹¤¼¼Êõ½»µ× 3P