Äúµ±Ç°Î»Ö㺠Ê×Ò³» ½¨ÖþÉè¼Æ» ½¨ÖþÊ©¹¤½»µ×
»ÒÍÁµØ»ùÊ©¹¤¼¼Êõ½»µ×¼Ç¼ 4P
  • ×ÊÁϵȼ¶£º
  • ÊÚȨ·½Ê½£º×ÊÁϹ²Ïí
  • ·¢²¼Ê±¼ä£º2021-11-19
  • ×ÊÁÏÀàÐÍ£ºRAR
  • ×ÊÁÏ´óС£º9.64 KB
  • ×ÊÁÏ·ÖÀࣺ½¨ÖþÉè¼Æ
  • ÔËÐл·¾³£ºWinXp,Win2003,WinVista,Win ;
  • ½âѹÃÜÂ룺civilcn.com
»ÒÍÁµØ»ùÊ©¹¤¼¼Êõ½»µ×¼Ç¼ 4P
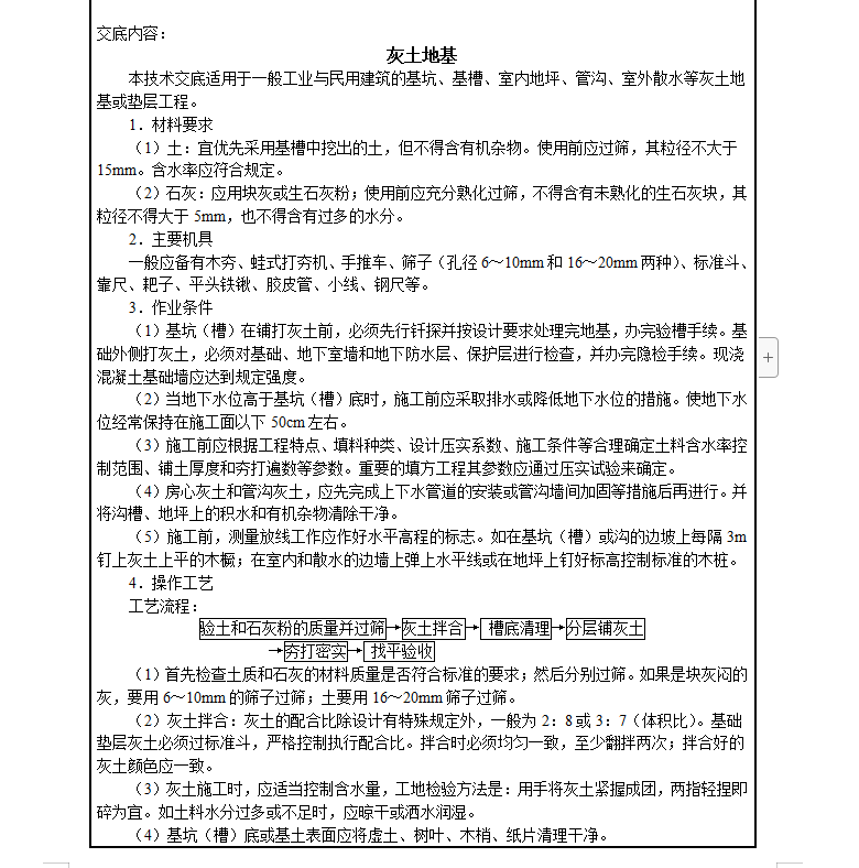
±¾¼¼Êõ½»µ×ÊÊÓÃÓÚÒ»°ã¹¤ÒµÓëÃñÓý¨ÖþµÄ»ù¿Ó¡¢»ù²Û¡¢ÊÒÄ򵯮º¡¢¹Ü¹µ¡¢ÊÒÍâɢˮµÈ»ÒÍÁµØ»ù»òµæ²ã¹¤³Ì¡£
²ÄÁÏÒªÇó:£¨1£©ÍÁ£ºÒËÓÅÏȲÉÓûù²ÛÖÐÍÚ³öµÄÍÁ£¬µ«²»µÃº¬ÓлúÔÓÎʹÓÃǰӦ¹ýɸ£¬ÆäÁ£¾¶²»´óÓÚ15mm¡£º¬Ë®ÂÊÓ¦·ûºÏ¹æ¶¨¡£
£¨2£©Ê¯»Ò£ºÓ¦Óÿé»Ò»òÉúʯ»Ò·Û£»Ê¹ÓÃǰӦ³ä·ÖÊ컯¹ýɸ£¬²»µÃº¬ÓÐδÊ컯µÄÉúʯ»Ò¿é£¬ÆäÁ£¾¶²»µÃ´óÓÚ5mm£¬Ò²²»µÃº¬Óйý¶àµÄË®·Ö¡£
2£®Ö÷Òª»ú¾ß
Ò»°ãÓ¦±¸ÓÐľº»¡¢ÍÜʽ´òº»»ú¡¢ÊÖÍÆ³µ¡¢É¸×Ó£¨¿×¾¶6¡«10mmºÍ16¡«20mmÁ½ÖÖ£©¡¢±ê×¼¶·¡¢¿¿³ß¡¢°Ò×Ó¡¢Æ½Í·ÌúÇ¡¢½ºÆ¤¹Ü¡¢Ð¡Ïß¡¢¸Ö³ßµÈ¡£
3£®×÷ÒµÌõ¼þ
£¨1£©»ù¿Ó£¨²Û£©ÔÚÆÌ´ò»ÒÍÁǰ£¬±ØÐëÏÈÐÐǥ̽²¢°´Éè¼ÆÒªÇó´¦ÀíÍêµØ»ù£¬°ìÍêÑé²ÛÊÖÐø¡£»ù´¡Íâ²à´ò»ÒÍÁ£¬±ØÐë¶Ô»ù´¡¡¢µØÏÂÊÒǽºÍµØÏ·ÀË®²ã¡¢±£»¤²ã½øÐмì²é£¬²¢°ìÍêÒþ¼ìÊÖÐø¡£ÏÖ½½»ìÄýÍÁ»ù´¡Ç½Ó¦´ïµ½¹æ¶¨Ç¿¶È¡£
£¨2£©µ±µØÏÂˮλ¸ßÓÚ»ù¿Ó£¨²Û£©µ×ʱ£¬Ê©¹¤Ç°Ó¦²ÉÈ¡ÅÅË®»ò½µµÍµØÏÂˮλµÄ´ëÊ©¡£Ê¹µØÏÂˮλ¾­³£±£³ÖÔÚÊ©¹¤ÃæÒÔÏÂ50cm×óÓÒ¡£
£¨3£©Ê©¹¤Ç°Ó¦¸ù¾Ý¹¤³ÌÌØµã¡¢ÌîÁÏÖÖÀà¡¢Éè¼ÆÑ¹ÊµÏµÊý¡¢Ê©¹¤Ìõ¼þµÈºÏÀíÈ·¶¨ÍÁÁϺ¬Ë®ÂÊ¿ØÖÆ·¶Î§¡¢ÆÌÍÁºñ¶ÈºÍº»´ò±éÊýµÈ²ÎÊý¡£ÖØÒªµÄÌî·½¹¤³ÌÆä²ÎÊýӦͨ¹ýѹʵÊÔÑéÀ´È·¶¨¡£
£¨4£©·¿ÐÄ»ÒÍÁºÍ¹Ü¹µ»ÒÍÁ£¬Ó¦ÏÈÍê³ÉÉÏÏÂË®¹ÜµÀµÄ°²×°»ò¹Ü¹µÇ½¼ä¼Ó¹ÌµÈ´ëÊ©ºóÔÙ½øÐС£²¢½«¹µ²Û¡¢µØÆºÉϵĻýË®ºÍÓлúÔÓÎïÇå³ý¸É¾»¡£
£¨5£©Ê©¹¤Ç°£¬²âÁ¿·ÅÏß¹¤×÷Ó¦×÷ºÃˮƽ¸ß³ÌµÄ±êÖ¾¡£ÈçÔÚ»ù¿Ó£¨²Û£©»ò¹µµÄ±ßÆÂÉÏÿ¸ô3m¶¤ÉÏ»ÒÍÁÉÏÆ½µÄľéÓ£»ÔÚÊÒÄÚºÍɢˮµÄ±ßǽÉϵ¯ÉÏˮƽÏß»òÔ򵯮ºÉ϶¤ºÃ±ê¸ß¿ØÖƱê×¼µÄľ׮¡£
Èí¼þ½ØÍ¼
  • »ÒÍÁµØ»ùÊ©¹¤¼¼Êõ½»µ×¼Ç¼ 4P
  • »ÒÍÁµØ»ùÊ©¹¤¼¼Êõ½»µ×¼Ç¼ 4P
  • »ÒÍÁµØ»ùÊ©¹¤¼¼Êõ½»µ×¼Ç¼ 4P