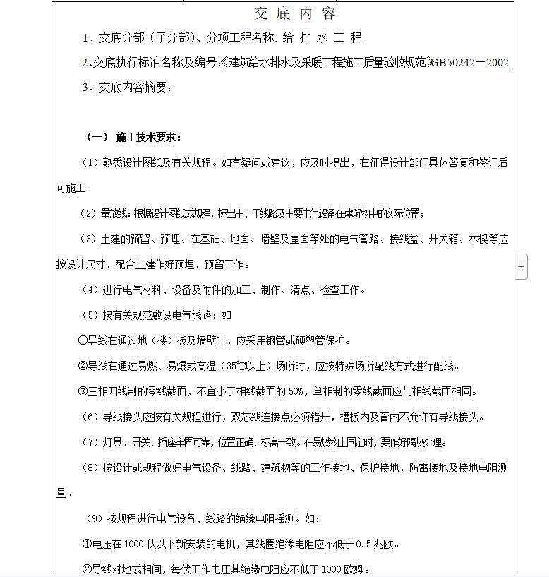
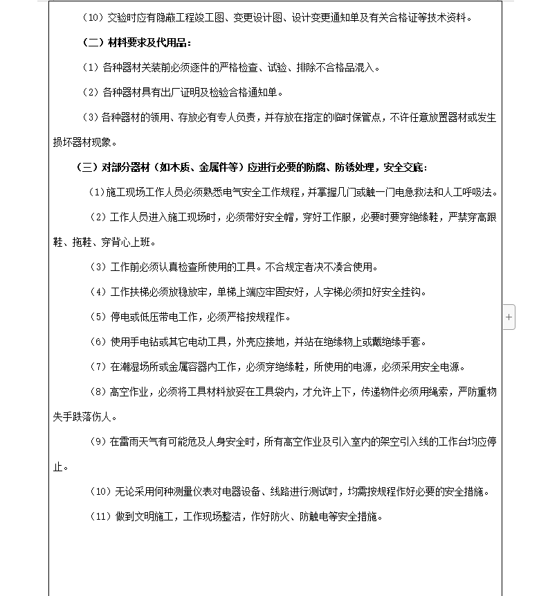
熟悉设计图纸及有关规程。如有疑问或建议,应及时提出,在征得设计部门具体答复和签证后可施工。量放线:根据设计图纸或规程,标出主、干线路及主要电气设备在建筑物中的实际位置;土建的预留、预埋、在基础、地面、墙壁及屋面等处的电气管路、接线盆、开关箱、木楔等应按设计尺寸、配合土建作好预埋、预留工作。进行电气材料、设备及附件的加工、制作、清点、检查工作。
①导线在通过地(楼)板及墙壁时,应采用钢管或硬塑管保护。
②导线在通过易燃、易爆或高温(35℃以上)场所时,应按特殊场所配线方式进行配线。
③三相四线制的零线截面,不宜小于相线截面的50%,单相制的零线截面应与相线截面相同。






