您当前位置:首页 » 注册考试 » 造价工程师
2010-2014造价师《工程计价》真题及参考答案(PDF格式)72P
  • 资料等级:
  • 授权方式:资料共享
  • 发布时间:2020-08-17 15:37:50
  • 资料类型:RAR
  • 资料大小:1 MB
  • 资料分类:注册考试
  • 运行环境:WinXp,Win2003,WinVista,Win ;
  • 解压密码:civilcn.com
2010-2014造价师《工程计价》真题及参考答案(PDF格式)72P
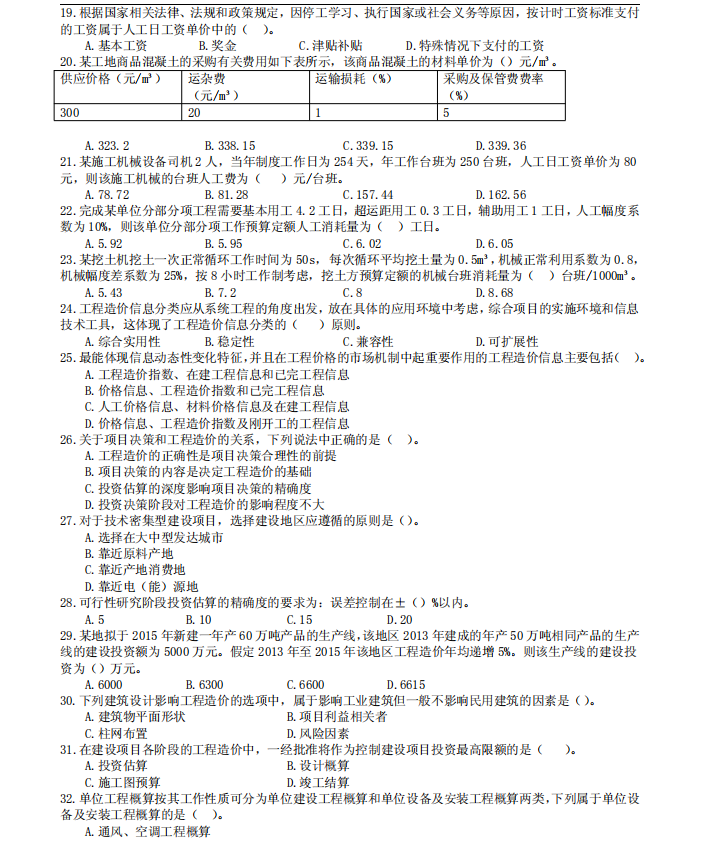
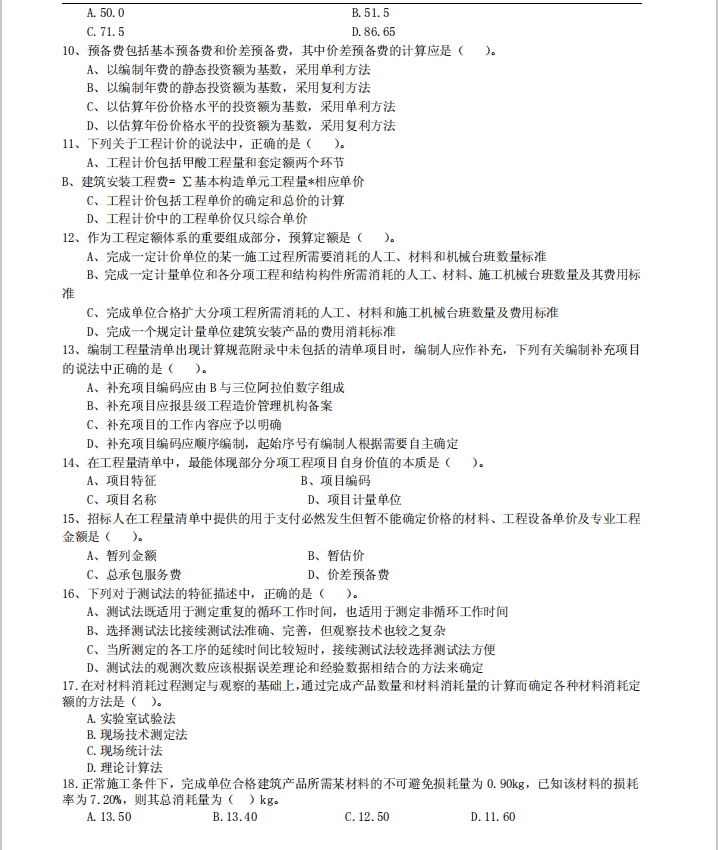
本文为2010-2014造价师《工程计价》真题及参考答案,供大家参考。
软件截图
  • 2010-2014造价师《工程计价》真题及参考答案(PDF格式)72P
  • 2010-2014造价师《工程计价》真题及参考答案(PDF格式)72P
  • 2010-2014造价师《工程计价》真题及参考答案(PDF格式)72P