首页
论文
毕业
图纸
知识
方案
全部
建筑
结构
水利
园林
建筑设计
结构设计
水利工程
给水排水
园林工程
暖通空调
环境保护
路桥工程
岩土工程
工程造价
CAD教程
注册考试
电气工程
路桥图纸
路桥论文
毕业设计
路桥施工
桥梁工程
道路工程
轨道工程
选线设计
路基路面
绿化工程
检修与维护
路桥软件
路桥规范
路桥书籍
路桥套图
您当前位置:
首页
»
路桥工程
»
毕业设计
山岭重丘二级公路隧道专业毕业设计PDF 39P
资料等级:
授权方式:
资料共享
发布时间:
2022-06-15 15:31:58
资料类型:
RAR
资料大小:
4.25 MB
资料分类:
路桥工程
运行环境:
WinXp,Win2003,WinVista,Win ;
解压密码:
civilcn.com
软件介绍
充值VIP
下载帮助
下载地址
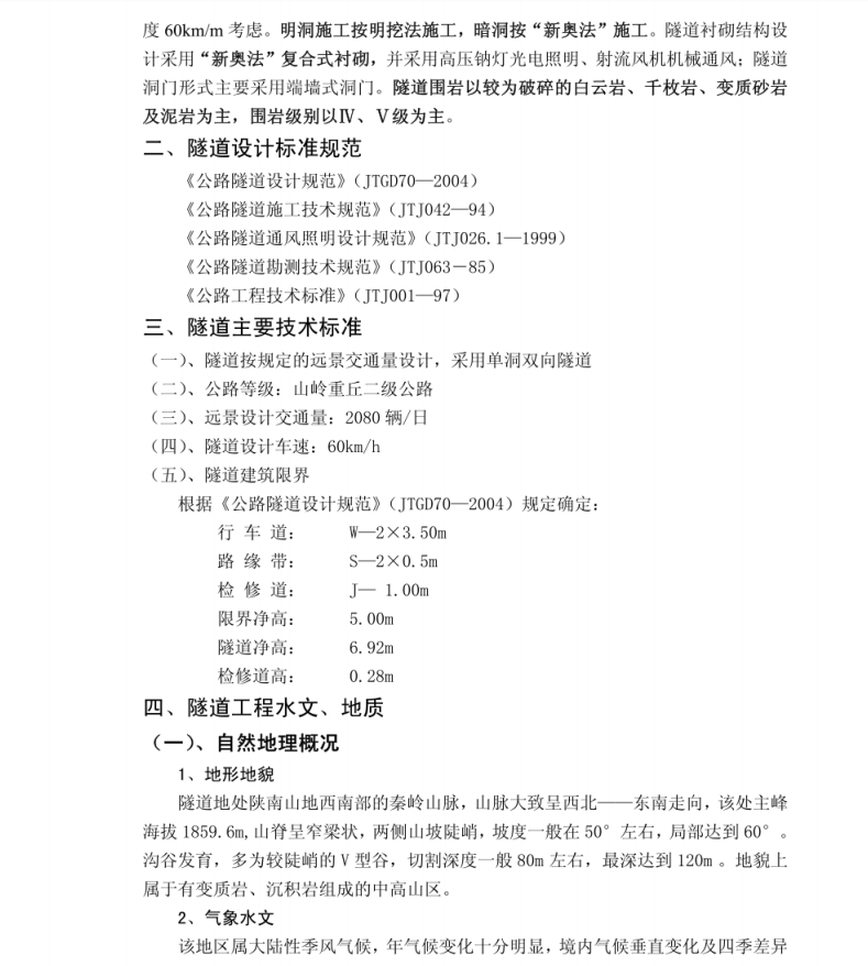
本设计按照“新奥法”施工的要求,对某山岭重丘二级公路上的梁家院隧道进行了综合设计。主要内容包括:路线方案的拟定比选、隧道横纵断面设计、隧道衬砌结构设计、路基路面防排水及管线沟槽设计以及施工组织设计,并进行了隧道二次衬砌的结构计算,同时还完成了隧道通风、照明的计算及设计。
软件截图
下载地址
充值VIP
下载帮助
立即下载
土木工程网提醒您:本资料下载权限为
(VIP会员)
点击进入下载山岭重丘二级公路隧道专业毕业设计PDF 39P
(需要3积分)
推荐下载
图纸
城市示范区规划道路全套初步设计施工图(含
施工
高速公路改扩建二期特大桥钢桁梁运输与安装
毕业
软岩隧道设计与施工毕业设计PDF 84P
套图
2018新版桥梁空心板通用图
软件
桥梁博士操作教程
CAD
AutoCAD 2022简体中文版
相关下载
评论
网友评论仅供网友表达个人看法,并不表明土木工程网同意其观点或证实其描述!
验证码: