您当前位置:首页 » 路桥工程 » 轨道工程
地铁工程联络通道二衬钢筋制作安装施工技术交底
  • 资料等级:
  • 授权方式:资料共享
  • 发布时间:2020-05-13 15:58:50
  • 资料类型:RAR
  • 资料大小:14.3 KB
  • 资料分类:路桥工程
  • 运行环境:WinXp,Win2003,WinVista,Win ;
  • 解压密码:civilcn.com
地铁工程联络通道二衬钢筋制作安装施工技术交底
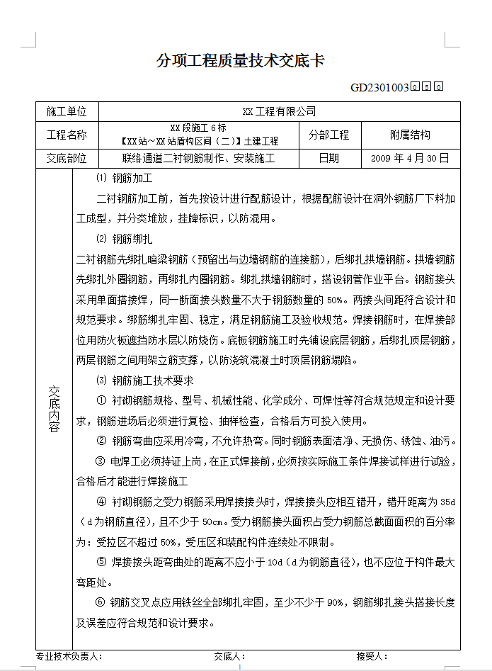
⑴ 钢筋加工:二衬钢筋加工前,首先按设计进行配筋设计,根据配筋设计在洞外钢筋厂下料加工成型,并分类堆放,挂牌标识,以防混用。⑵ 钢筋绑扎:二衬钢筋先绑扎暗梁钢筋(预留出与边墙钢筋的连接筋),后绑扎拱墙钢筋。拱墙钢筋先绑扎外圈钢筋,再绑扎内圈钢筋。绑扎拱墙钢筋时,搭设钢管作业平台。钢筋接头采用单面搭接焊,同一断面接头数量不大于钢筋数量的50%。两接头间距符合设计和规范要求。绑筋绑扎牢固、稳定,满足钢筋施工及验收规范。焊接钢筋时,在焊接部位用防火板遮挡防水层以防烧伤。底板钢筋施工时先铺设底层钢筋,后绑扎顶层钢筋,两层钢筋之间用架立筋支撑,以防浇筑混凝土时顶层钢筋塌陷。
软件截图
  • 地铁工程联络通道二衬钢筋制作安装施工技术交底