首页
论文
毕业
图纸
知识
方案
全部
建筑
结构
水利
园林
建筑设计
结构设计
水利工程
给水排水
园林工程
暖通空调
环境保护
路桥工程
岩土工程
工程造价
CAD教程
注册考试
电气工程
暖通论文
暖通图纸
暖通软件
暖通施工
施工交底
工艺工法
毕业设计
实习报告
工作总结
常用表格
暖通规范
暖通书籍
暖通课件
暖通图集
暖通空调知识
您当前位置:
首页
»
暖通空调
»
暖通工作总结
空调安装工程施工技术总结PDF 11P
资料等级:
授权方式:
资料共享
发布时间:
2022-06-23 09:24:03
资料类型:
RAR
资料大小:
911 KB
资料分类:
暖通空调
运行环境:
WinXp,Win2003,WinVista,Win ;
解压密码:
civilcn.com
软件介绍
充值VIP
下载帮助
下载地址
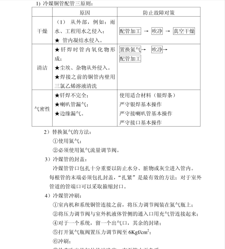
空调安装工程折施工过程是-.项十分复杂的生产技术活动。为了更好地把握住施工全过程,保质保量地按合同工期完成施工任务,顺利地实现预定的经济目标,就必须将项目施工中各阶段,各环节的规范、施工技术有机地结合起来、统-筹起来汇成了《施工技术总结》。
软件截图
下载地址
充值VIP
下载帮助
立即下载
土木工程网提醒您:本资料下载权限为
(普通会员)
点击进入下载空调安装工程施工技术总结PDF 11P
(需要1积分)
推荐下载
图纸
超高层商业综合体暖通施工图纸
施工
某中心发热电缆地板采暖工程施工组织设计 1
毕业
十六层框架结构住宅楼室内采暖系统设计 45P
课件
重点解读《通风与空调工程施工质量验收规范
表格
空调与通风施工质量资料 219P
CAD
AutoCAD 2022简体中文版
相关下载
评论
网友评论仅供网友表达个人看法,并不表明土木工程网同意其观点或证实其描述!
验证码:
热门标签
暖通设计
暖通图纸
暖通空调知识
暖通施工
施工交底
工艺工法
暖通毕业设计
实习报告
工作总结
常用表格
暖通下载
暖通图纸
商业住宅楼供暖设计图纸
暖通施工
某办公楼空调工程施工组织设计 28P
毕业设计
16层综合楼空调系统毕业设计(PDF格式)67P
暖通课件
暖通空调图例与符号大全
工艺工法
防腐保温工艺规程
实习报告
中央空调实习总结报告
工作总结
暖通专业工作总结
某政府办公大楼空调系统毕业设计
十一层酒店空调工程毕业设计
某办公楼中央空调系统设计(含图纸) 76P
某综合写字楼暖通空调毕业设计 73P
热点论文
工程知识
建筑论文
房屋建筑和市政基础设施工程施工现场新冠肺炎疫情
结构论文
脚手架工程技术培训及施工方案汇总
水利论文
最新水电站、大坝、水库、河堤施工组织、施工方案
园林论文
园林跌水景观施工全攻略,附最新跌水设计图
路桥论文
沥青路面全套施工技术讲解,含最新沥青路面施工方
电气论文
最新50份水电安装工程施工方案、施工组织设计整理
造价论文
赣建价〔2020〕2号 江西省关于新冠肺炎疫情引起的
CAD教程
AutoCAD 2023版本功能介绍及安装教程
施工知识
新项目开工前,要做哪些准备工作?
建筑知识
最新工程结算审计收费标准
造价知识
新手如何简单快速的看懂工程图纸?
结构知识
带夹层(越层)结构设计的思考
电气知识
电缆桥架安装要求、支吊架安装要求及线管安装要求
安全文明
十条建筑工地疫情防控要点
市政知识
道路施工规范具体细则及验收标准
合同知识
工程劳务分包合同最新模板
互动交流
微信扫码关注公众号
获取更多土木资讯