Äúµ±Ç°Î»Ö㺠Ê×Ò³» ůͨ¿Õµ÷» ůͨʩ¹¤
ij¹ã³¡¾ÆµêÖÐÑë¿Õµ÷Ê©¹¤×éÖ¯Éè¼Æ 9P
  • ×ÊÁϵȼ¶£º
  • ÊÚȨ·½Ê½£º×ÊÁϹ²Ïí
  • ·¢²¼Ê±¼ä£º2021-06-21 08:09:22
  • ×ÊÁÏÀàÐÍ£ºRAR
  • ×ÊÁÏ´óС£º513 KB
  • ×ÊÁÏ·ÖÀࣺůͨ¿Õµ÷
  • ÔËÐл·¾³£ºWinXp,Win2003,WinVista,Win ;
  • ½âѹÃÜÂ룺civilcn.com
ij¹ã³¡¾ÆµêÖÐÑë¿Õµ÷Ê©¹¤×éÖ¯Éè¼Æ 9P
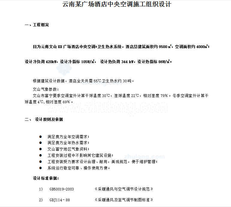
ÔÆÄÏij¹ã³¡¾ÆµêÖÐÑë¿Õµ÷Ê©¹¤×éÖ¯Éè¼Æ
¹¤³Ì¸Å¿ö£ºÄ¿ÎªÔÆÄÏÎÄɽXX¹ã³¡¾ÆµêÖÐÑë¿Õµ÷+ÎÀÉúÈÈˮϵͳ£¬¾Æµê×ܽ¨ÖþÃæ»ýÔ¼9500 m2£¬¿Õµ÷Ãæ»ý4000m2£»Éè¼ÆÀ为ºÉ420kW£¬Éè¼ÆÀäÖ¸±ê105W/m2£¬ Éè¼ÆÈȸººÉ344 kW£¬Éè¼ÆÈÈÖ¸±ê86W/m2¡£
Ŀ¼
¹¤³Ì¸Å¿ö
Éè¼ÆÔ­Ôò¼°ÒÀ¾Ý
»ú×é¼°Ö÷ÒªÉ豸ѡÐÍ
ϵͳ˵Ã÷
ϵͳ¹¹³É²ÄÁÏÑ¡Ôñ¼°ËµÃ÷
ϵͳÔËÐзÑÓøÅËã
±¨¼Û±í£¨¸½ºó£©
²úÆ·½éÉÜ
ÊÛºó·þÎñ¼°ÆäËü
Èí¼þ½ØÍ¼
  • ij¹ã³¡¾ÆµêÖÐÑë¿Õµ÷Ê©¹¤×éÖ¯Éè¼Æ 9P
  • ij¹ã³¡¾ÆµêÖÐÑë¿Õµ÷Ê©¹¤×éÖ¯Éè¼Æ 9P
  • ij¹ã³¡¾ÆµêÖÐÑë¿Õµ÷Ê©¹¤×éÖ¯Éè¼Æ 9P