本工程为某报社干部住宅1号楼,地下一层为设备层,地下二层为人防,地上共九层为住宅,总建筑高度28.25米,总建筑面积10231平方米。
第一章 工程概况 2
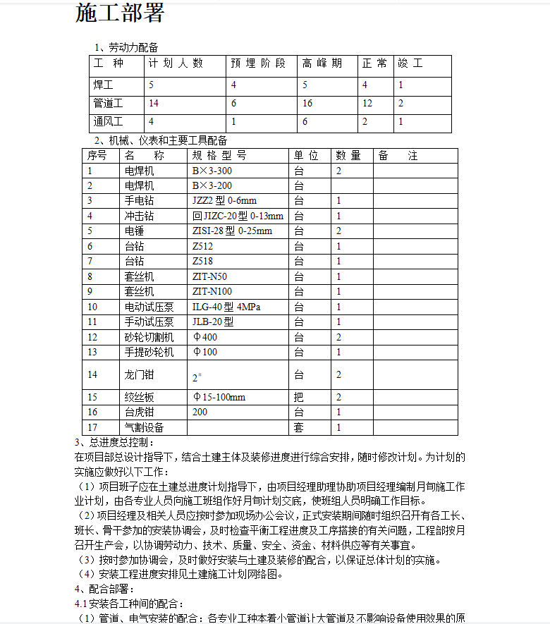
第二章 施工部署 4
第三章 主要施工方法及质量控制点设置。 10
第四章 技术组织 29
第五章 质量保证措施 31
第六章 施工成品保护措施 33
第七章 安全消防措施 35
第八章 现场文明施工管理措施 36.................




RAR