首页
论文
毕业
图纸
知识
方案
全部
建筑
结构
水利
园林
建筑设计
结构设计
水利工程
给水排水
园林工程
暖通空调
环境保护
路桥工程
岩土工程
工程造价
CAD教程
注册考试
电气工程
暖通论文
暖通图纸
暖通软件
暖通施工
施工交底
工艺工法
毕业设计
实习报告
工作总结
常用表格
暖通规范
暖通书籍
暖通课件
暖通图集
暖通空调知识
您当前位置:
首页
»
暖通空调
»
暖通施工
办公楼扩建中央空调、通风工程施工组织设计 31P
资料等级:
授权方式:
资料共享
发布时间:
2022-10-26 08:52:18
资料类型:
RAR
资料大小:
42.7 KB
资料分类:
暖通空调
运行环境:
WinXp,Win2003,WinVista,Win ;
解压密码:
civilcn.com
软件介绍
充值VIP
下载帮助
下载地址
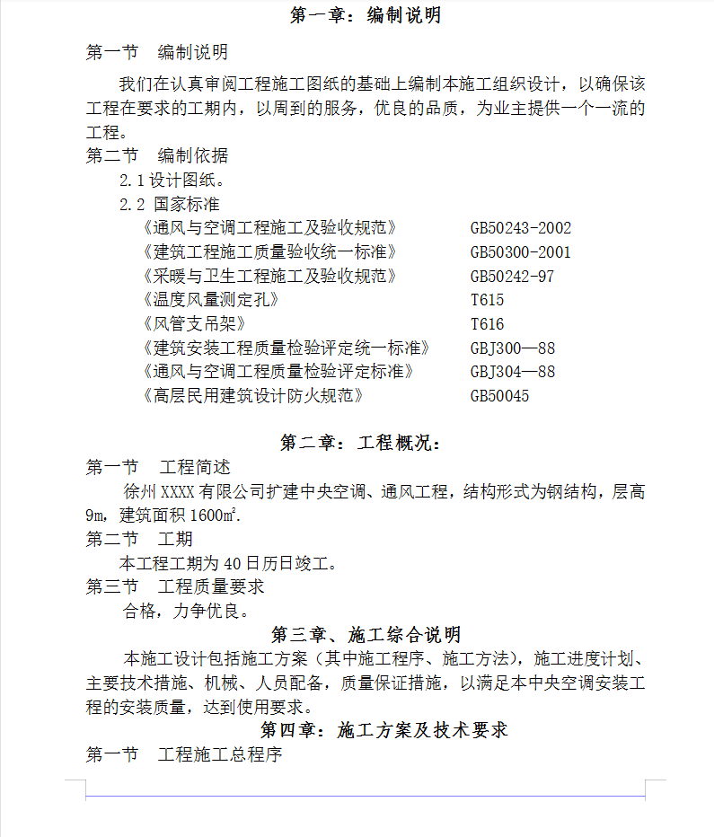
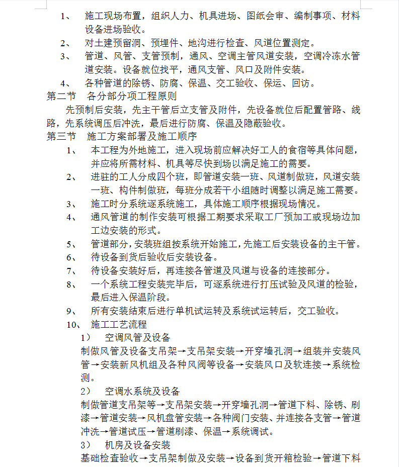
xxXXXX有限公司扩建中央空调、通风工程,结构形式为钢结构,层高9m,建筑面积1600m2.
软件截图
下载地址
充值VIP
下载帮助
立即下载
土木工程网提醒您:本资料下载权限为
(普通会员)
点击进入下载办公楼扩建中央空调、通风工程施工组织设计 31P
(需要1积分)
推荐下载
图纸
超高层商业综合体暖通施工图纸
施工
某中心发热电缆地板采暖工程施工组织设计 1
毕业
十六层框架结构住宅楼室内采暖系统设计 45P
课件
重点解读《通风与空调工程施工质量验收规范
表格
空调与通风施工质量资料 219P
CAD
AutoCAD 2022简体中文版
相关下载
评论
网友评论仅供网友表达个人看法,并不表明土木工程网同意其观点或证实其描述!
验证码:
热门标签
暖通设计
暖通图纸
暖通空调知识
暖通施工
施工交底
工艺工法
暖通毕业设计
实习报告
工作总结
常用表格
暖通下载
暖通图纸
超高层商业综合体暖通施工图纸
暖通施工
通风空调工程管道支架安装施工方案 59P
毕业设计
16层综合楼空调系统毕业设计(PDF格式)67P
暖通课件
暖通空调图例与符号大全
工艺工法
防腐保温工艺规程
实习报告
中央空调实习总结报告
工作总结
暖通专业工作总结
某政府办公大楼空调系统毕业设计
十一层酒店空调工程毕业设计
某办公楼中央空调系统设计(含图纸) 76P
某综合写字楼暖通空调毕业设计 73P
热点论文
工程知识
建筑论文
房建基础工程施工组织设计汇总
结构论文
脚手架工程技术培训及施工方案汇总
水利论文
水工建筑物:隧洞施工技术要点汇总
园林论文
园林跌水景观施工全攻略,附最新跌水设计图
路桥论文
市政工程质量控制及施工质量通病防治技术汇总
电气论文
不懂开关电源电路怎么办?
造价论文
预算书及监理员个人年终总结相关资料推荐
CAD教程
AutoCAD 2023版本功能介绍及安装教程
施工知识
建筑材料进场复试检测包括哪些项目?
建筑知识
建筑各类等级汇总
造价知识
新手如何简单快速的看懂工程图纸?
结构知识
带夹层(越层)结构设计的思考
电气知识
配电柜接线的注意事项和规范要求
安全文明
建筑施工工地消防安全措施
市政知识
什么是道路坡度?坡度的表示又是如何?
合同知识
建筑施工合同的审查要点!
互动交流
微信扫码关注公众号
获取更多土木资讯