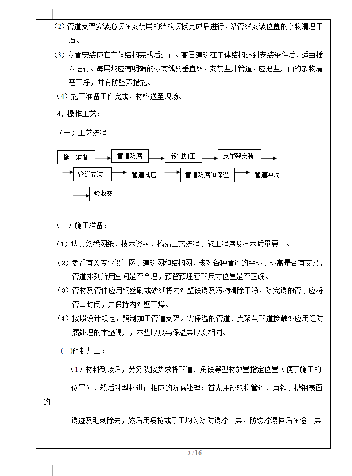
管道吊装:A、吊装必须由特种作业人员(起重)指挥,专业安全员、质量员在场监督,严格按照操作程序,在安全保护措施完善的前提下进行。每层作业面上应有人负责, 做到上下信息畅通,及时掌握管道的移动情况和上升的部位,保证管道不碰撞,缓慢上升。当管道上升到所要求的楼层时,特种作业人员要及时和上层操作人员联络,控制管道的位移速度和悬停的适当位置,然后指挥本楼层作业人员用一个钢筋钩钩住管道下口,把管道下部分拖移出管井位置,通过管井壁和楼面,并采取必要的附加措施暂时固定管道。稳固管道后,松索,作下一根管道的吊装准备。B、吊装应先选好吊装点,吊装点应牢固,吊装设备的负荷应满足要求并保证至少留有2倍以上的安全系数。
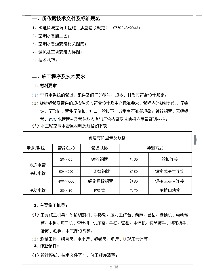
C、吊装管道在穿过垂直楼板等障碍物时,应停止检查管道的垂直度,看管道是否能穿过障碍物,否则应调整再吊装。







