您当前位置:首页 » 暖通空调 » 暖通施工交底
供热与燃气管道管材运输安全技术交底
  • 资料等级:
  • 授权方式:资料共享
  • 发布时间:2020-06-18 09:41:39
  • 资料类型:RAR
  • 资料大小:3.99 KB
  • 资料分类:暖通空调
  • 运行环境:WinXp,Win2003,WinVista,Win ;
  • 解压密码:civilcn.com
供热与燃气管道管材运输安全技术交底
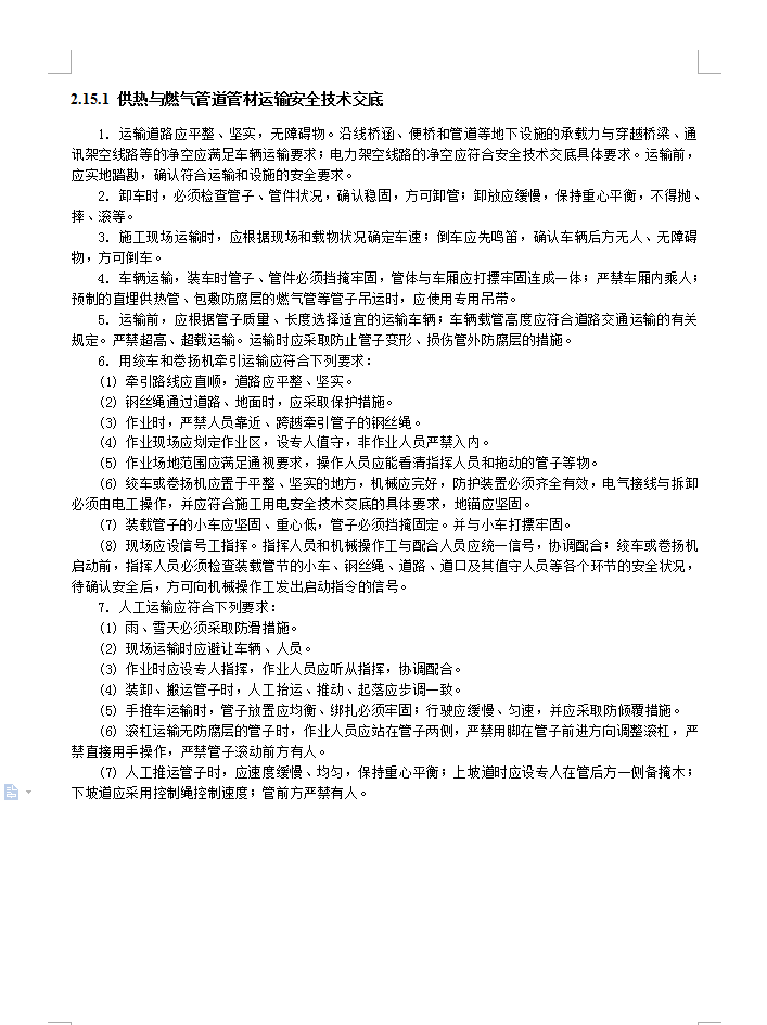
1. 运输道路应平整、坚实,无障碍物。沿线桥涵、便桥和管道等地下设施的承载力与穿越桥梁、通讯架空线路等的净空应满足车辆运输要求;电力架空线路的净空应符合安全技术交底具体要求。运输前,应实地踏勘,确认符合运输和设施的安全要求。2. 卸车时,必须检查管子、管件状况,确认稳固,方可卸管;卸放应缓慢,保持重心平衡,不得抛、摔、滚等。3. 施工现场运输时,应根据现场和载物状况确定车速;倒车应先鸣笛,确认车辆后方无人、无障碍物,方可倒车。4. 车辆运输,装车时管子、管件必须挡掩牢固,管体与车厢应打摽牢固连成一体;严禁车厢内乘人;预制的直埋供热管、包敷防腐层的燃气管等管子吊运时,应使用专用吊带。5. 运输前,应根据管子质量、长度选择适宜的运输车辆;车辆载管高度应符合道路交通运输的有关规定。严禁超高、超载运输。运输时应采取防止管子变形、损伤管外防腐层的措施。
软件截图
  • 供热与燃气管道管材运输安全技术交底