Äúµ±Ç°Î»Ö㺠Ê×Ò³» Ë®Àû¹¤³Ì» Ë®ÀûÊ©¹¤½»µ×
ºÓµÀÖÎÀíÎÛË®ÊÕ¼¯¹¤³ÌÊ©¹¤¼¼Êõ½»µ×
  • ×ÊÁϵȼ¶£º
  • ÊÚȨ·½Ê½£º×ÊÁϹ²Ïí
  • ·¢²¼Ê±¼ä£º2020-04-28
  • ×ÊÁÏÀàÐÍ£ºRAR
  • ×ÊÁÏ´óС£º176 KB
  • ×ÊÁÏ·ÖÀࣺˮÀû¹¤³Ì
  • ÔËÐл·¾³£ºWinXp,Win2003,WinVista,Win ;
  • ½âѹÃÜÂ룺civilcn.com
ºÓµÀÖÎÀíÎÛË®ÊÕ¼¯¹¤³ÌÊ©¹¤¼¼Êõ½»µ×
±¾×ÊÁÏΪºÓµÀÖÎÀíÎÛË®ÊÕ¼¯¹¤³ÌÊ©¹¤¼¼Êõ½»µ×£¬¹²14Ò³¡£
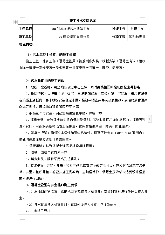
½»µ×ÄÚÈÝ£ºC1---WN34°´Í¼Ö½Éè¼Æ²ÉÓÿª²ÛÊ©¹¤
1¡¢ÒµÖ÷¡¢¼àÀíÏÖ³¡½»×®£¬¸´²âÎÞÎóºó·½¿ÉʹÓã¬ÔÚʹÓõĹý³ÌÖо­³£¶Ô¸ß³ÌºÍÖáÏß¿ØÖÆ×®½øÐи´²â¡£
2¡¢¸ù¾ÝÒµÖ÷ÌṩµÄ¿ØÖÆ×®¡¢Ë®×¼µãºÍÊ©¹¤Í¼Ö½£¬½øÐвâÁ¿·ÅÏß¹¤×÷£¬»ù²Û¿ªÍÚ·¶Î§ÄÚËùÓÐÖáÏß×®¡¢Ë®×¼µã¶¼ÒªÒý³ö»úеʩ¹¤»î¶¯ÇøÒÔÍ⣬²¢ÉèÖñ£»¤×°Öá£
3¡¢¸ù¾ÝÖáÏß×®¡¢Ê©¹¤Í¼Ö½²â·Å»ù²Û¿ªÍÚÏß¡£
4¡¢ÁÙʱˮ׼µãºÍ¹ÜµÀÖáÏß¿ØÖÆ×®µÄÉèÖÃÓ¦±ãÓÚ¹Û²âÇÒ±ØÐëÀι̣¬²¢²ÉÈ¡±£»¤´ëÊ©£¬ÁÙʱˮ׼µãÿ100Ã×Ò»¸ö¡£
Èí¼þ½ØÍ¼
  • ºÓµÀÖÎÀíÎÛË®ÊÕ¼¯¹¤³ÌÊ©¹¤¼¼Êõ½»µ×
  • ºÓµÀÖÎÀíÎÛË®ÊÕ¼¯¹¤³ÌÊ©¹¤¼¼Êõ½»µ×
  • ºÓµÀÖÎÀíÎÛË®ÊÕ¼¯¹¤³ÌÊ©¹¤¼¼Êõ½»µ×