Äúµ±Ç°Î»Ö㺠Ê×Ò³» Ë®Àû¹¤³Ì» Ë®ÀûÊ©¹¤½»µ×
ũҵ¹à¸È¹¤³Ì×ê¿×¹à½¬¼¼Êõ½»µ×
  • ×ÊÁϵȼ¶£º
  • ÊÚȨ·½Ê½£º×ÊÁϹ²Ïí
  • ·¢²¼Ê±¼ä£º2020-04-28
  • ×ÊÁÏÀàÐÍ£ºRAR
  • ×ÊÁÏ´óС£º103 KB
  • ×ÊÁÏ·ÖÀࣺˮÀû¹¤³Ì
  • ÔËÐл·¾³£ºWinXp,Win2003,WinVista,Win ;
  • ½âѹÃÜÂ룺civilcn.com
ũҵ¹à¸È¹¤³Ì×ê¿×¹à½¬¼¼Êõ½»µ×
±¾×ÊÁÏΪũҵ¹à¸È¹¤³Ì×ê¿×¹à½¬¼¼Êõ½»µ×£¬¹²15Ò³¡£
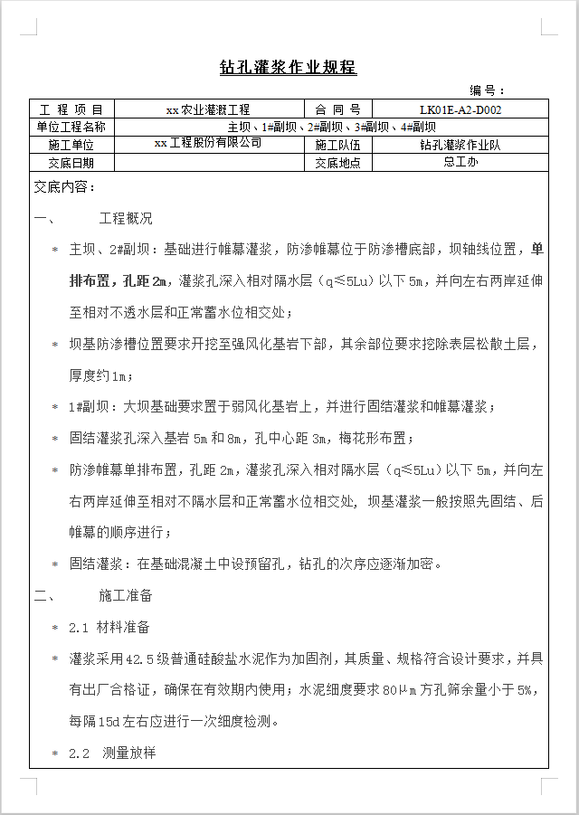
ð*Ö÷°Ó¡¢2#¸±°Ó£º»ù´¡½øÐÐá¡Ä»¹à½¬£¬·ÀÉøá¡Ä»Î»ÓÚ·ÀÉø²Ûµ×²¿£¬°ÓÖáÏßλÖ㬵¥ÅŲ¼Ö㬿׾à2m£¬¹à½¬¿×ÉîÈëÏà¶Ô¸ôË®²ã£¨q¡Ü5Lu£©ÒÔÏÂ5m£¬²¢Ïò×óÓÒÁ½°¶ÑÓÉìÖÁÏà¶Ô²»Í¸Ë®²ãºÍÕý³£ÐîˮλÏཻ´¦£»
ð*°Ó»ù·ÀÉø²ÛλÖÃÒªÇó¿ªÍÚÖÁÇ¿·ç»¯»ùÑÒϲ¿£¬ÆäÓಿλҪÇóÍÚ³ý±í²ãËÉÉ¢ÍÁ²ã£¬ºñ¶ÈÔ¼1m£»
ð*1#¸±°Ó£º´ó°Ó»ù´¡ÒªÇóÖÃÓÚÈõ·ç»¯»ùÑÒÉÏ£¬²¢½øÐй̽á¹à½¬ºÍá¡Ä»¹à½¬¡£
Èí¼þ½ØÍ¼
  • ũҵ¹à¸È¹¤³Ì×ê¿×¹à½¬¼¼Êõ½»µ×
  • ũҵ¹à¸È¹¤³Ì×ê¿×¹à½¬¼¼Êõ½»µ×
  • ũҵ¹à¸È¹¤³Ì×ê¿×¹à½¬¼¼Êõ½»µ×