Äúµ±Ç°Î»Ö㺠Ê×Ò³» Ë®Àû¹¤³Ì» Ë®ÀûÊ©¹¤½»µ×
ºÓµÀ»¤ÆÂÊ©¹¤¼¼Êõ°²È«½»µ×¼Ç¼±íPDF 18P
  • ×ÊÁϵȼ¶£º
  • ÊÚȨ·½Ê½£º×ÊÁϹ²Ïí
  • ·¢²¼Ê±¼ä£º2022-03-10
  • ×ÊÁÏÀàÐÍ£ºRAR
  • ×ÊÁÏ´óС£º174 KB
  • ×ÊÁÏ·ÖÀࣺˮÀû¹¤³Ì
  • ÔËÐл·¾³£ºWinXp,Win2003,WinVista,Win ;
  • ½âѹÃÜÂ룺civilcn.com
ºÓµÀ»¤ÆÂÊ©¹¤¼¼Êõ°²È«½»µ×¼Ç¼±íPDF 18P
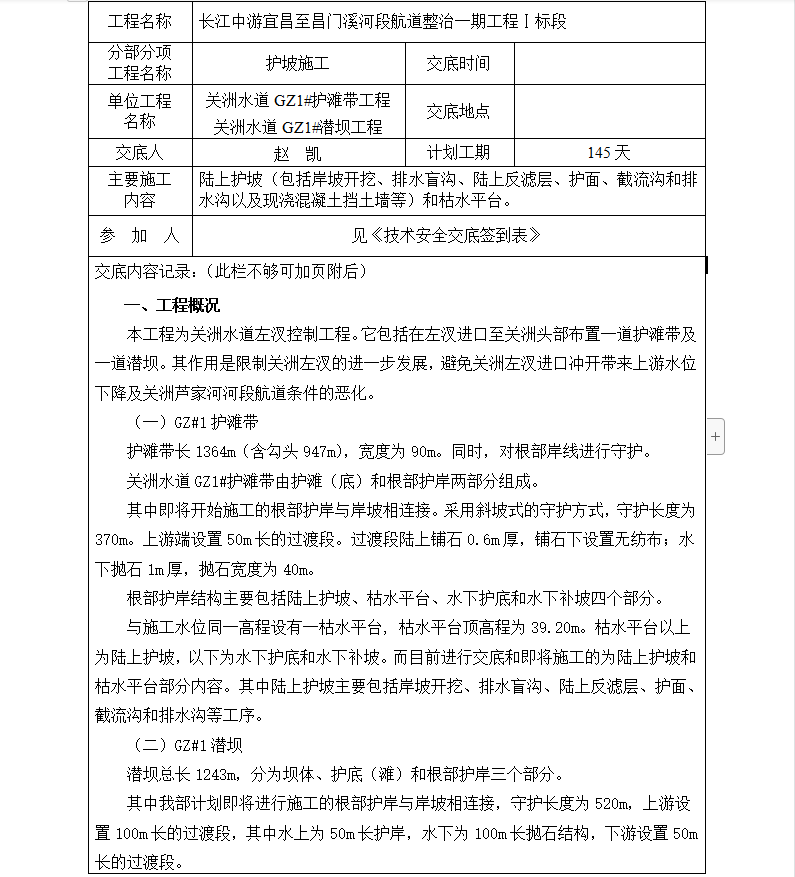
±¾¹¤³ÌΪ¹ØÖÞË®µÀ×óãâ¿ØÖÆ¹¤³Ì¡£Ëü°üÀ¨ÔÚ×óãâ½ø¿ÚÖÁ¹ØÖÞÍ·²¿²¼ÖÃÒ»µÀ»¤Ì²´ø¼°Ò»µÀDZ°Ó¡£Æä×÷ÓÃÊÇÏÞÖÆ¹ØÖÞ×óãâµÄ½øÒ»²½·¢Õ¹£¬±ÜÃâ¹ØÖÞ×óãâ½ø¿Ú³å¿ª´øÀ´ÉÏÓÎˮλϽµ¼°¹ØÖÞ«¼ÒºÓºÓ¶Îº½µÀÌõ¼þµÄ¶ñ»¯¡£»¤Ì²´ø³¤1364m£¨º¬¹´Í·947m£©£¬¿í¶ÈΪ90m¡£Í¬Ê±£¬¶Ô¸ù²¿°¶Ïß½øÐÐÊØ»¤¡£
Èí¼þ½ØÍ¼
  • ºÓµÀ»¤ÆÂÊ©¹¤,»¤ÆÂÊ©¹¤½»µ×
  • ºÓµÀ»¤ÆÂÊ©¹¤,»¤ÆÂÊ©¹¤½»µ×
  • ºÓµÀ»¤ÆÂÊ©¹¤,»¤ÆÂÊ©¹¤½»µ×