Äúµ±Ç°Î»Ö㺠Ê×Ò³» Ë®Àû¹¤³Ì» Ë®ÀûÊ©¹¤½»µ×
ÂëÍ·¹¤³Ì¸Ö½á¹¹Ê©¹¤¼¼Êõ½»µ× 8P
  • ×ÊÁϵȼ¶£º
  • ÊÚȨ·½Ê½£º×ÊÁϹ²Ïí
  • ·¢²¼Ê±¼ä£º2022-04-14
  • ×ÊÁÏÀàÐÍ£ºRAR
  • ×ÊÁÏ´óС£º15.9 KB
  • ×ÊÁÏ·ÖÀࣺˮÀû¹¤³Ì
  • ÔËÐл·¾³£ºWinXp,Win2003,WinVista,Win ;
  • ½âѹÃÜÂ룺civilcn.com
ÂëÍ·¹¤³Ì¸Ö½á¹¹Ê©¹¤¼¼Êõ½»µ× 8P
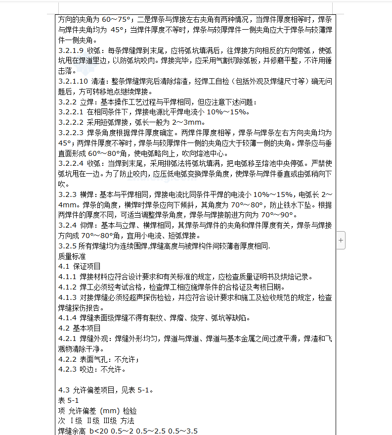
±¾¹¤³Ì¹²ÓÐ¸Ö½á¹¹ÖÆ×÷°²×°Ô¼220T.¸Ö½á¹¹ÓɸÖÃæ°å¡¢¸ÖºáÁº¡¢¸ÖÁ¢Öù¡¢¸ÖÖ§³Å¡¢¸ÖÀ¸¸ËµÈËIJ¿·Ö×é³É,¸ÖÃæ°å·ÖÎªÃæ°åIºÍÃæ°åII,¾ùΪÓÉÃæ°å¡¢Ö÷Áº¡¢ºáÏò¼Ó¾¢Àß¼°µ×²¿¼Ó¾¢Àß°åµÈ×é³ÉµÄ¸´ºÏÌåϵ, ¸ÖÃæ°åI²¼ÖÃÓÚ2-8ºÅÅżܼä, ¸ÖÃæ°åII²¼ÖÃÓÚ1-2ºÅÅżܼä;¸ÖºáÁºÓɸֺáÁºIºÍ¸ÖºáÁºIIÐÎʽ,¾ùΪº¸½ÓÏäÐͽṹ,ÏäÌåÄÚ²¼Öúᡢ×ÝÏò¼Ó¾¢Àß,Á½¶ÎÉè·âÍ·°å, ¸ÖºáÁºI²¼ÖÃÓÚ2-7ºÅÅżܼä, ¸ÖºáÁºII²¼ÖÃÓÚ1ºÅÅżܼä.
Èí¼þ½ØÍ¼
  • ÂëÍ·Ê©¹¤,¸Ö½á¹¹Ê©¹¤,Ê©¹¤¼¼Êõ½»µ×
  • ÂëÍ·Ê©¹¤,¸Ö½á¹¹Ê©¹¤,Ê©¹¤¼¼Êõ½»µ×
  • ÂëÍ·Ê©¹¤,¸Ö½á¹¹Ê©¹¤,Ê©¹¤¼¼Êõ½»µ×