Äúµ±Ç°Î»Ö㺠Ê×Ò³» Ë®Àû¹¤³Ì» Ë®ÀûÊ©¹¤½»µ×
ΧµÌ¹¤³Ì»ù´¡ÍÚÄ༼ÊõÖÊÁ¿»·¾³°²È«½»µ×Êé 5P
  • ×ÊÁϵȼ¶£º
  • ÊÚȨ·½Ê½£º×ÊÁϹ²Ïí
  • ·¢²¼Ê±¼ä£º2022-05-07
  • ×ÊÁÏÀàÐÍ£ºRAR
  • ×ÊÁÏ´óС£º14.1 KB
  • ×ÊÁÏ·ÖÀࣺˮÀû¹¤³Ì
  • ÔËÐл·¾³£ºWinXp,Win2003,WinVista,Win ;
  • ½âѹÃÜÂ룺civilcn.com
ΧµÌ¹¤³Ì»ù´¡ÍÚÄ༼ÊõÖÊÁ¿»·¾³°²È«½»µ×Êé 5P
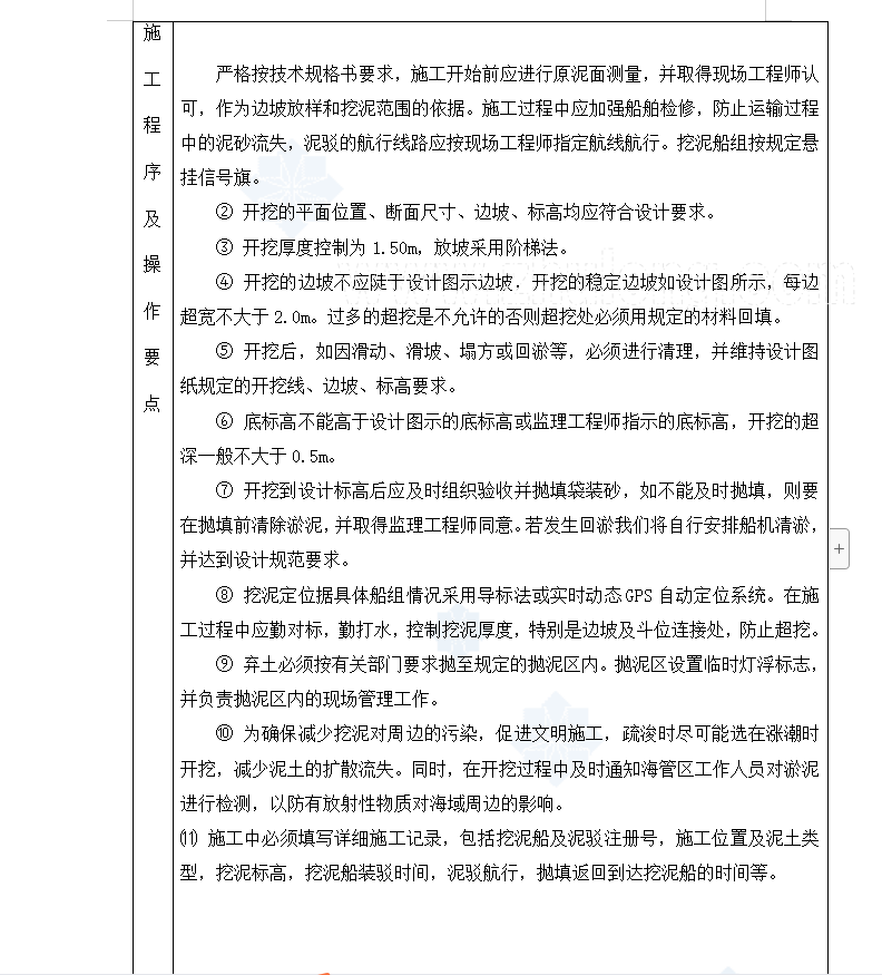
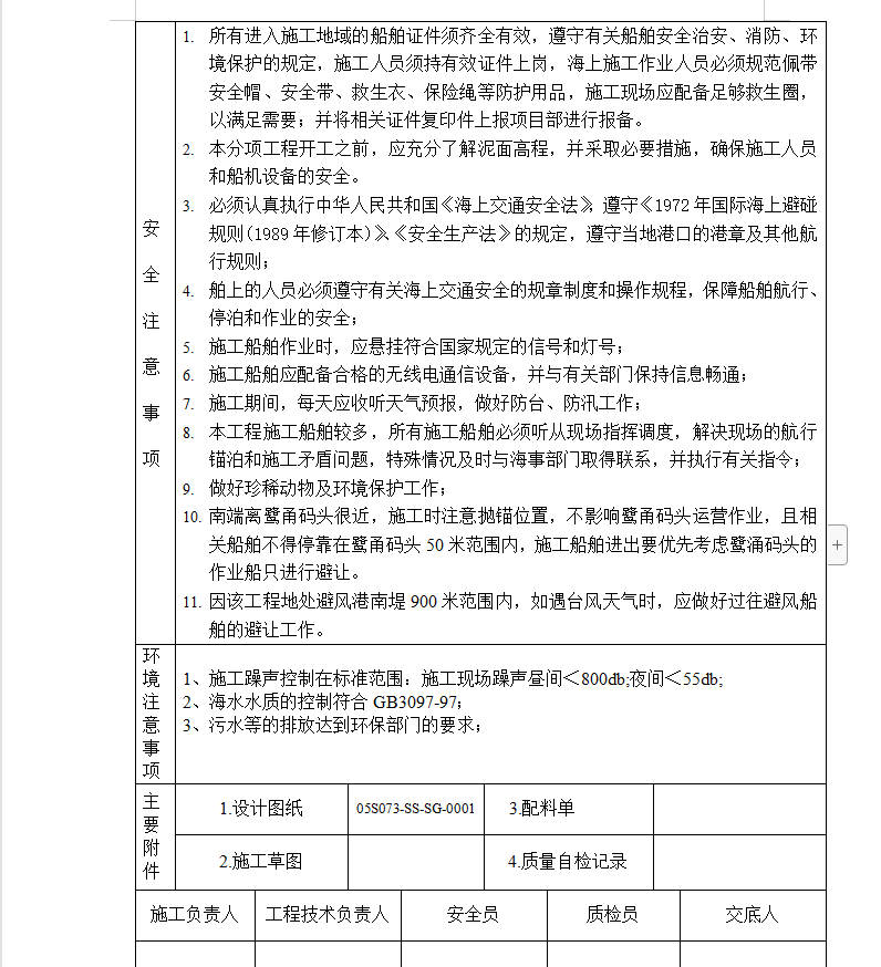
Ê©¹¤Ç°ÍÚÄà´¬Ó¦¶¨³öÊ©¹¤×ø±ê£¬¼ì²é¶·±ÛÉî¶È±ê³ß£¬½ü°¶Ë®³ßÁãµã¾ùÐëÈÏÕæ¼ì²éУºË£¬È·ÈÏÎÞÎó²Å¿ÉÊ©¹¤£»¸ù¾Ý³±Ë®Ë®Î»µ÷Õû϶·Éî¶È£¬ÑϽûäĿʩ¹¤£»¹¤³Ì¹ÜÀí¡¢²âÁ¿ÈËÔ±·ÖÏÔ𣬼Óǿʩ¹¤ÏÖ³¡¹ÜÀí£¬¸ú×ÙÊ©¹¤È«¹ý³Ì£¬¸ù¾ÝÏÖ³¡¾ßÌåÇé¿öµ÷Õû£¬Âäʵʩ¹¤°²ÅÅ£»
Èí¼þ½ØÍ¼
  • ΧµÌ¹¤³ÌÍÚÄà,¼¼Êõ°²È«½»µ×
  • ΧµÌ¹¤³ÌÍÚÄà,¼¼Êõ°²È«½»µ×
  • ΧµÌ¹¤³ÌÍÚÄà,¼¼Êõ°²È«½»µ×