尾水隧洞洞室围岩为T2L 灰、深灰色中至厚层层状灰岩、灰质白云岩,隧洞埋深较大,隧洞进口(尾水隧洞出口)穿公路段存在裂隙溶蚀风化,岩体完整性差,须按Ⅳ~Ⅴ类围岩加强支护。后段岩体新鲜且完整性较好,局部存在溶蚀风化裂隙,洞室主体属Ⅲ类围岩,成洞条件较好。
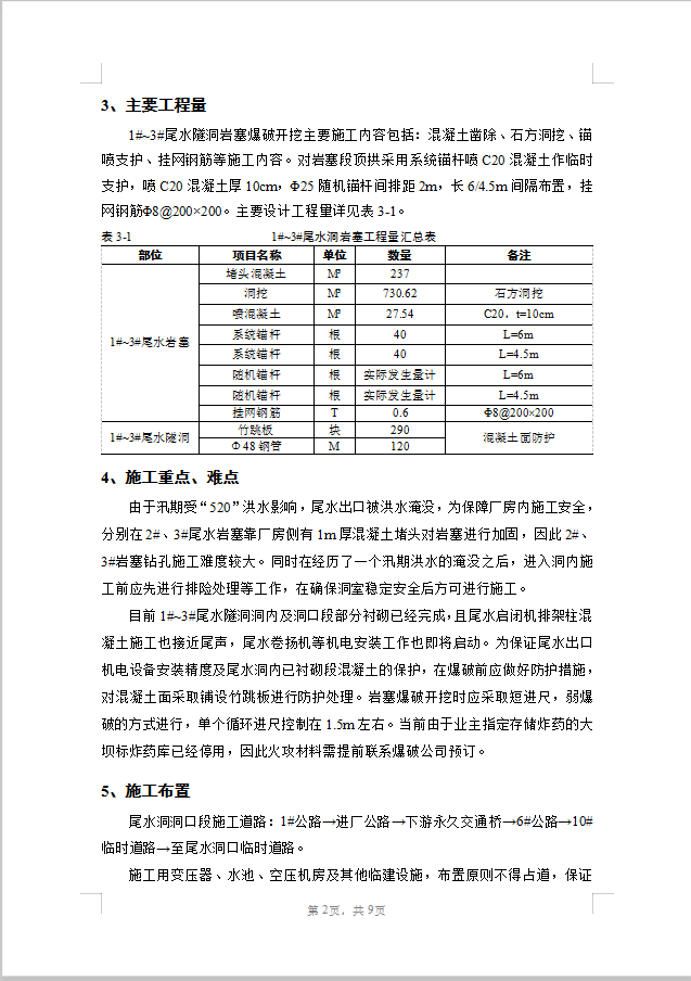
隧洞位于地下水位以下,最大水头约40m,但围岩完整,属于弱~微透水层,沿结构面可能存在渗水或滴水,大规模涌水的可能性小。隧洞出口基岩裸露,地形坡度约40°,为逆向坡,边坡稳定性好。水电站厂房项目尾水岩塞开挖爆破施工方案包括尾水岩塞平面布置图,尾水岩塞典型钻爆设计图








