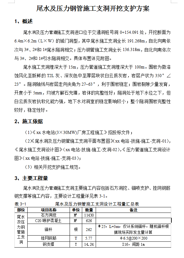
尾水洞及压力管道施工支洞进口位于xx,开挖断面为6.4m×6.2m(L×W)的城门洞型,其中尾水施工支洞全长191.268m,自北向南依次与3#、2#和1#尾水隧洞相交;压力钢管施工支洞全长136.318m,自北向南依次与3#、2#和1#引水隧洞相交。具体布置详见附图。
尾水施工支洞埋深大于15m,压力管道施工支洞埋深大于100m。围岩为微溶蚀风化至新鲜的T2L灰、深灰色中至厚层块状白云质灰岩,岩层产状为350°∠23°。隧洞轴线与岩层走向夹角为27~63°,利于围岩稳定;围岩裂隙少量发育,开度小于5mm,均被方解石充填,岩体的完整性好;隧洞处于地下水位之下,但白云质灰岩抗软化能力强,地下水对洞室的稳定影响较小;整个隧洞围岩完整性较好,稳定性好。
1、概述 1
2、施工依据 1
3、主要工程量 1
4、施工布置 2
5、施工程序、施工工艺及方法 2
5.1、施工程序 2
5.2、主要施工工艺及施工方法 2
6、进度计划安排 5
7、资源配置 5
......







