XX X X工程位于XX市X X区X X大道东侧与X X高速路口收费站500 米处,X X工商局对面,总建筑面积约为26705m2(其中地上约13461m2, 地下约13244m2)。 地下室用作停车场和设备用房,层高6.4米,1-4 层为超市,层高4.8米,结构类型为框架结构。本工程基础为机械冲孔灌注桩和柱下独立基础,冲孔灌注桩桩径1000mm
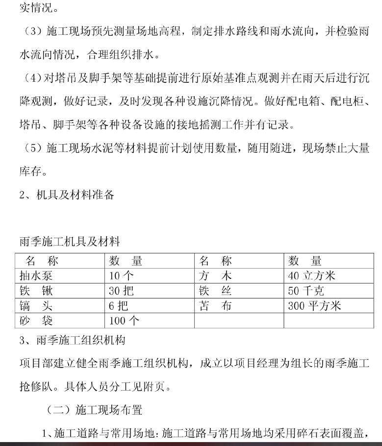
与1200mm,共98条,(桩径1000mm为75条,1200mm为23条)以完整石灰岩④为桩端持力层。拟建建筑物地下室底板面标高基本与原始地面标高相同,基础开挖深度约为1.5米,结构设计安全等级为二级,地基基础设计等级为乙级,桩基安全等级为一级。







