首页
论文
毕业
图纸
知识
方案
全部
建筑
结构
水利
园林
建筑设计
结构设计
水利工程
给水排水
园林工程
暖通空调
环境保护
路桥工程
岩土工程
工程造价
CAD教程
注册考试
电气工程
水利论文
水利图纸
施工组织
设计报告
毕业设计
水保方案
可研报告
初步报告
课件设计
除险加固
农饮安全
土地整理
水利软件
水利定额
水利规范
水利书籍
您当前位置:
首页
»
水利工程
»
设计报告
»
施工组织
泵站工程食物中毒专项应急预案 19P
资料等级:
授权方式:
资料共享
发布时间:
2022-07-26
资料类型:
RAR
资料大小:
227 KB
资料分类:
设计报告
运行环境:
WinXp,Win2003,WinVista,Win ;
解压密码:
civilcn.com
软件介绍
充值VIP
下载帮助
下载地址
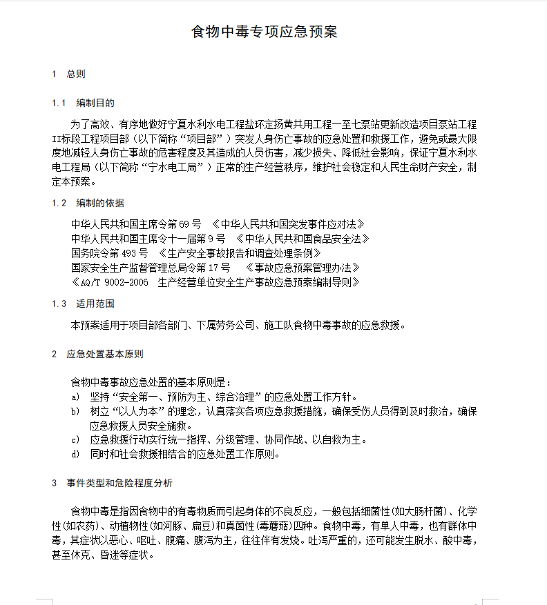
本预案适用于项目部各部门、下属劳务公司、施工队食物中毒事故的应急救援。
软件截图
下载地址
充值VIP
下载帮助
立即下载
土木工程网提醒您:本资料下载权限为
(普通会员)
点击进入下载泵站工程食物中毒专项应急预案 19P
(需要2积分)
推荐下载
图纸
小型农田水利水源工程设计图纸
施工
河道生态环境保护工程输水隧洞施工组织设计
毕业
农田水利学管道喷灌系统课程设计 17P
除险
综合港区海水淡化引水工程施工组织设计 335
农饮
某乡镇水厂设计图纸(含概算及设计方案)
CAD
AutoCAD 2022简体中文版
相关下载
评论
网友评论仅供网友表达个人看法,并不表明土木工程网同意其观点或证实其描述!
验证码:
热门标签
水利工程
水利图纸
初步设计报告
水利表格
可行性研究报告
施工交底
施工组织
工作总结
实习报告
水利工艺工法
水利下载
热门图纸
设计报告
河道生态综合治理工程(防洪部分)初步设计报告P
土地整理
某小型塘坝加固初设图
水利软件
50款工程计算工具
毕业设计
水利水电工程专业水电站毕业设计PDF 98P
实习报告
水利实习心得体会与水利实习报告总结汇编PDF 17P
工作总结
水利工程师年度总结 3P
施工交底
水利工程全套施工安全技术交底PDF 358P
工艺工法
水利工程浆砌防洪墙施工工艺 19P
电站厂房
水库大坝枢纽工程施工图
大坝堤防
河道新建防洪护岸及清淤疏浚工程施工图纸
桥梁隧洞
小型农田水利桥涵工程设计图纸
引调水
小型农田水利水源工程设计图纸
节水灌排
小型农田水利低压管道输水灌溉工程设计图纸
泵站闸门
小型农田水利水闸工程设计图纸
水利表格
水力学计算汇集
课件设计
水行政主管部门质量监督工作履职情况巡查作业指导
水电站枢纽工程环境保护与水土保持施工方案
水厂迁建工程环境保护和水土保持施工方案
混凝土重力坝毕业设计
水利枢纽工程重力坝毕业设计
热点论文
工程知识
建筑论文
房屋建筑和市政基础设施工程施工现场新冠肺炎疫情
结构论文
脚手架工程技术培训及施工方案汇总
水利论文
最新水电站、大坝、水库、河堤施工组织、施工方案
园林论文
园林跌水景观施工全攻略,附最新跌水设计图
路桥论文
沥青路面全套施工技术讲解,含最新沥青路面施工方
电气论文
最新50份水电安装工程施工方案、施工组织设计整理
造价论文
赣建价〔2020〕2号 江西省关于新冠肺炎疫情引起的
CAD教程
AutoCAD 2023版本功能介绍及安装教程
施工知识
新项目开工前,要做哪些准备工作?
建筑知识
建筑各类等级汇总
造价知识
新手如何简单快速的看懂工程图纸?
结构知识
带夹层(越层)结构设计的思考
电气知识
8个你一定要知道的配电箱的要点
安全文明
十条建筑工地疫情防控要点
市政知识
道路施工规范具体细则及验收标准
合同知识
建筑施工合同的审查要点!
互动交流
微信扫码关注公众号
获取更多土木资讯