1、施工前,应对施工区域内存在的各种障碍物,如建筑物、道路、沟渠、管线、防空洞、旧基础、坟墓、树木等,凡影响施工的均应拆除、清理或迁移,并在施工前妥善处理,确保施工安全。2、大型土方和开挖较深的基坑工程,施工前要认真研究整个施工区域和施工场地内的工程地质和水文资料、临近建筑物或构筑物的质量和分布状况、挖土和弃土要求、施工环境及气候条件等,编制专项施工组织设计(方案),制定有针对性的安全技术措施,严禁盲目施工。3、山区施工,应事先了解当地地形地貌、地质构造、地层岩性、水文地质等,如因土石方施工可能产生滑坡时,应采取可靠的安全技术措施。在陡峻山坡脚下施工,应事先检查山坡坡面情况,如有危岩、孤石、崩塌体、古滑坡体等不稳定迹象时,应妥善处理后,才能施工。4、施工机械进入施工现场所经过的道路、桥梁和卸车设备时等,应事先做好检查和必要的加宽、加固工作。开工前应做好施工场地内机械运行的道路,开辟适当的工作面,以利安全施工。5、土方开挖前,应会同有关单位对附近已有建筑物或构筑物、道路、管线等进行检查和鉴定,对可能受开挖和降水影响的邻近建(构)筑物、管线,应制定相应的安全技术措施,并在整个施工期间,加强监测其沉降和位移、开裂等情况,发现问题应与设计或建设单位协商采取防护措施,并及时处理。
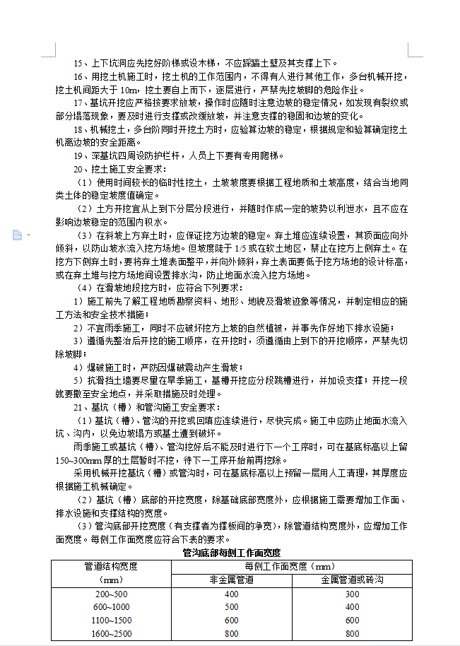
相邻基坑深浅不等时,一般应按先深后浅的顺序施工,否则应分析后施工的深坑对先施工的浅坑可能产生的危害,并应采取必要的保护措施。






