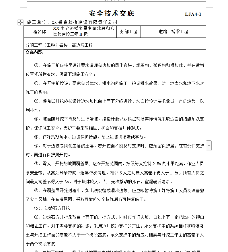
一、高边坡施工规定
1、严格执行“高边坡专项施工方案”,不得擅自修改。
2、施工生产区域应实行封闭管理,主要进出口处应设有明显的施工警示标志和安全文明生产规定、禁令。与施工无关的人员、设备不得进入施工区。
3、作业人员应严格遵守劳动纪律,服从领导和安全检查人员的指挥,工作时思想集中,坚守岗位,未经许可不得从事本工种之外的工作。严禁酒后上班,不得在禁止烟火的地方吸烟、动火。
4、 进入施工现场必须按照作业要求正确穿戴个人防护用品,严禁赤脚或穿高跟鞋、硬底鞋、带钉易滑的鞋和拖鞋进入施工现场。
5、在施工现场行走应注意安全,不得在边坡下方休息或停留。
6、临边、危险区域、易燃易爆场所,变压器周围应设置围栏和安全警示牌,夜间设红灯示警。施工现场各种防护设施、警示标志未经施工负责人批准,不得移动和拆除。
7、从事高边坡作业人员应定期体检,经医生诊断凡患高血压、心脏病、贫血病、癫痫病以及其他不适于高空作业的,不得从事高边坡作业。
8、作业所用材料要堆放平稳,工具应随手放入工具袋内,上下传递物件不得抛掷。
9、遇有影响施工安全的恶劣气候时,禁止进行高边坡作业。







