首页
论文
毕业
图纸
知识
方案
全部
建筑
结构
水利
园林
建筑设计
结构设计
水利工程
给水排水
园林工程
暖通空调
环境保护
路桥工程
岩土工程
工程造价
CAD教程
注册考试
电气工程
地下工程
边坡工程
地基工程
地质勘探
爆破工程
毕业设计
岩土规范
岩土软件
岩土论文
岩土书籍
工艺工法
实习报告
常用表格
勘察报告
岩土总结
您当前位置:
首页
»
岩土工程
»
边坡与基坑工程
办公楼基础超深基坑专项方案98p
资料等级:
授权方式:
资料共享
发布时间:
2022-12-05 10:42:17
资料类型:
RAR
资料大小:
36.6 MB
资料分类:
岩土工程
运行环境:
WinXp,Win2003,WinVista,Win ;
解压密码:
civilcn.com
软件介绍
充值VIP
下载帮助
下载地址
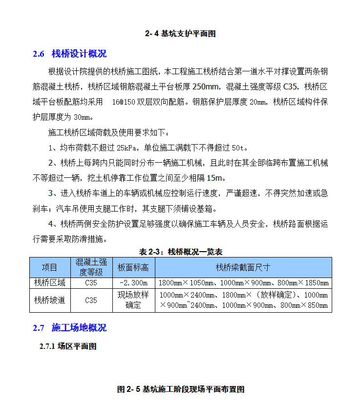
场地属于华北平原东部滨海平原地貌,属海相与路相交互沉积地层。场区整体地形平坦,据岩土工程勘察报告了解,场地原分布有鱼塘,深度一般3-4m左右,已回填完成,回填年限小于10年。填土以建筑垃圾、砼块为主。现场实测各堪探点处孔口地面标高为2.81~2.93m之间。在场区中部有东西向横贯场区的一期施工道路,本工程场区地基土的标准结冻深度为0.60m。
软件截图
下载地址
充值VIP
下载帮助
立即下载
土木工程网提醒您:本资料下载权限为
(普通会员)
点击进入下载办公楼基础超深基坑专项方案98p
(需要5积分)
推荐下载
毕业
铁路边坡支护加筋土挡土墙设计毕业论文
地下
高层建筑多层地下室全逆作法施工工法 12P
边坡
停车场深基坑开挖及支护工程安全专项施工方
地基
桩基工程施工 105P
地质
幼儿园岩土工程勘察施工组织设计
CAD
AutoCAD 2022简体中文版
相关下载
办公楼基础工程施工方案 36P
基坑工程施工现场扬尘污染防治专项方案
办公楼基础三七灰土回填施工方案
评论
网友评论仅供网友表达个人看法,并不表明土木工程网同意其观点或证实其描述!
验证码:
热门标签
岩土工程
边坡工程
地质勘探
爆破工程
毕业设计
工艺工法
实习报告
常用表格
勘察报告
岩土总结
岩土下载
地质勘探
供水水文地质勘察规范(PDF格式)58P
爆破工程
峒室爆破方案 9P
工艺工法
管井井点降水施工工艺标准 3P
实习报告
岩土工程认识实习报告PDF 19P
毕业设计
综合楼地下工程基坑支护毕业设计 44P
常用表格
基坑支护沉降观测、基坑支护水平位移观测记录表
勘察报告
不稳定斜坡地质灾害治理勘察设计报告 58P
工作总结
隧道工程深基坑监测总结报告 25P
地下室土方开挖及支护方案分析毕业设计 38P
挡土墙变形监测与分析毕业设计
框架办公楼毕业设计(图纸)
商业办公楼深基坑支护毕业设计(含图纸)
热点论文
工程知识
建筑论文
房建基础工程施工组织设计汇总
结构论文
脚手架工程技术培训及施工方案汇总
水利论文
水工建筑物:隧洞施工技术要点汇总
园林论文
园林跌水景观施工全攻略,附最新跌水设计图
路桥论文
市政工程质量控制及施工质量通病防治技术汇总
电气论文
不懂开关电源电路怎么办?
造价论文
预算书及监理员个人年终总结相关资料推荐
CAD教程
AutoCAD 2023版本功能介绍及安装教程
施工知识
建筑材料进场复试检测包括哪些项目?
建筑知识
建筑各类等级汇总
造价知识
新手如何简单快速的看懂工程图纸?
结构知识
带夹层(越层)结构设计的思考
电气知识
配电柜接线的注意事项和规范要求
安全文明
冬季施工质量、安全保证措施
市政知识
什么是道路坡度?坡度的表示又是如何?
合同知识
建设工程施工合同审查16个关键点
互动交流
微信扫码关注公众号
获取更多土木资讯