首页
论文
毕业
图纸
知识
方案
全部
建筑
结构
水利
园林
建筑设计
结构设计
水利工程
给水排水
园林工程
暖通空调
环境保护
路桥工程
岩土工程
工程造价
CAD教程
注册考试
电气工程
地下工程
边坡工程
地基工程
地质勘探
爆破工程
毕业设计
岩土规范
岩土软件
岩土论文
岩土书籍
工艺工法
实习报告
常用表格
勘察报告
岩土总结
您当前位置:
首页
»
岩土工程
»
地基与基础工程
别墅项目桩基工程施工组织设计 26P
资料等级:
授权方式:
资料共享
发布时间:
2020-05-20 08:44:01
资料类型:
RAR
资料大小:
138 KB
资料分类:
岩土工程
运行环境:
WinXp,Win2003,WinVista,Win ;
解压密码:
civilcn.com
软件介绍
充值VIP
下载帮助
下载地址
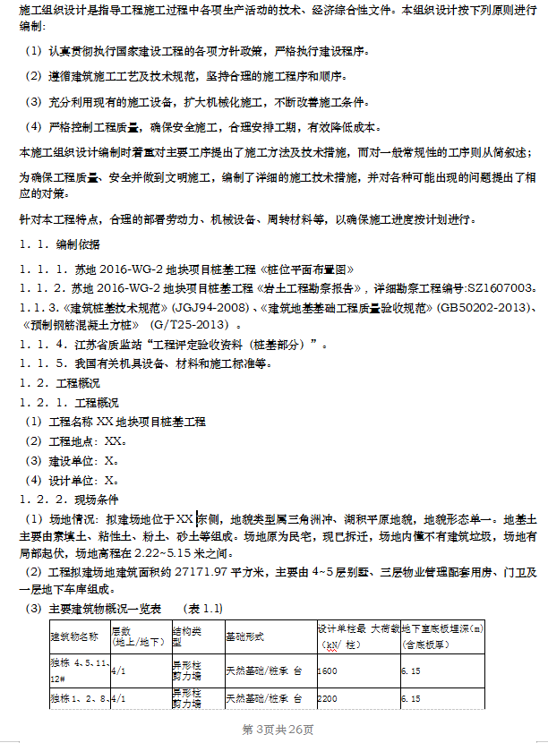
拟建场地位于XX东侧,地貌类型属三角洲冲、湖积平原地貌,地貌形态单一。地基土主要由素填土、粘性土、粉土、砂土等组成。场地原为民宅,现已拆迁,场地内懂不有建筑垃圾,场地有局部起伏,场地高程在2.22~5.15米之间。工程拟建场地建筑面积约27171.97平方米,主要由4~5层别墅、三层物业管理配套用房、门卫及一层地下车库组成。
软件截图
下载地址
充值VIP
下载帮助
立即下载
土木工程网提醒您:本资料下载权限为
(普通会员)
点击进入下载别墅项目桩基工程施工组织设计 26P
(需要2积分)
推荐下载
毕业
铁路边坡支护加筋土挡土墙设计毕业论文
地下
高层建筑多层地下室全逆作法施工工法 12P
边坡
不同基坑支护结构及支护措施比较 15P
地基
桩基工程施工 105P
地质
幼儿园岩土工程勘察施工组织设计
CAD
AutoCAD 2022简体中文版
相关下载
5层综合楼施工组织设计 213P
37层酒店施工组织设计 30P
电梯施工组织设计 21P
二层地下室基坑施工组织设计 32P
内浇外板剪力墙结构高层板式住宅楼施工组织设计
四层教学楼施工组织设计 67P
七层砖混结构商住楼施工组织设计 69P
农村饮水安全巩固提升项目施工组织设计PDF 57P
评论
网友评论仅供网友表达个人看法,并不表明土木工程网同意其观点或证实其描述!
验证码:
热门标签
岩土工程
边坡工程
地质勘探
爆破工程
毕业设计
工艺工法
实习报告
常用表格
勘察报告
岩土总结
岩土下载
地质勘探
市政交通道桥及管网工程资格预审文件 82P
爆破工程
电厂主厂房区域爆破措施 10P
工艺工法
桩承台施工工艺 7P
实习报告
岩土工程勘察考试大纲及习题 139P
毕业设计
综合楼地下工程基坑支护毕业设计 44P
常用表格
特殊部位气体检测记录
勘察报告
安置区土石方工程勘察报告
工作总结
岩土案例精华笔记总结及相关公式(129页)
地下室土方开挖及支护方案分析毕业设计 38P
挡土墙变形监测与分析毕业设计
框架办公楼毕业设计(图纸)
商业办公楼深基坑支护毕业设计(含图纸)
热点论文
工程知识
建筑论文
3月1日起执行:住建部制定新版《工程保函示范文本
结构论文
装配式建筑从生产到施工,图文解析!
水利论文
如何高效节水灌溉
园林论文
史上最全景观植物配置表,建议收藏!
路桥论文
最新99份道路、桥梁、轨道、隧道施工组织设计汇总
电气论文
最新50份水电安装工程施工方案、施工组织设计整理
造价论文
7月1日后,工程造价咨询资质在全国范围内正式取消
CAD教程
AutoCAD2022简体中文版安装教程
施工知识
隐蔽工程验收方法
建筑知识
机场场道工程专业承包企业资质等级标准
造价知识
CQZF、CQBF、CQCF、CQTF是什么文件以及新点招标文
结构知识
浮重度、有效重度的区别是什么呢?
电气知识
8个你一定要知道的配电箱的要点
安全文明
实用!节后复工复产“安全培训+安全检查+应急处置
市政知识
道路常见试验检测方法
合同知识
工程劳务分包合同最新模板
互动交流
微信扫码关注公众号
获取更多土木资讯