首页
论文
毕业
图纸
知识
方案
全部
建筑
结构
水利
园林
建筑设计
结构设计
水利工程
给水排水
园林工程
暖通空调
环境保护
路桥工程
岩土工程
工程造价
CAD教程
注册考试
电气工程
地下工程
边坡工程
地基工程
地质勘探
爆破工程
毕业设计
岩土规范
岩土软件
岩土论文
岩土书籍
工艺工法
实习报告
常用表格
勘察报告
岩土总结
您当前位置:
首页
»
岩土工程
»
地基与基础工程
土钉墙施工 2P
资料等级:
授权方式:
资料共享
发布时间:
2022-03-23 15:31:28
资料类型:
RAR
资料大小:
9.07 KB
资料分类:
岩土工程
运行环境:
WinXp,Win2003,WinVista,Win ;
解压密码:
civilcn.com
软件介绍
充值VIP
下载帮助
下载地址
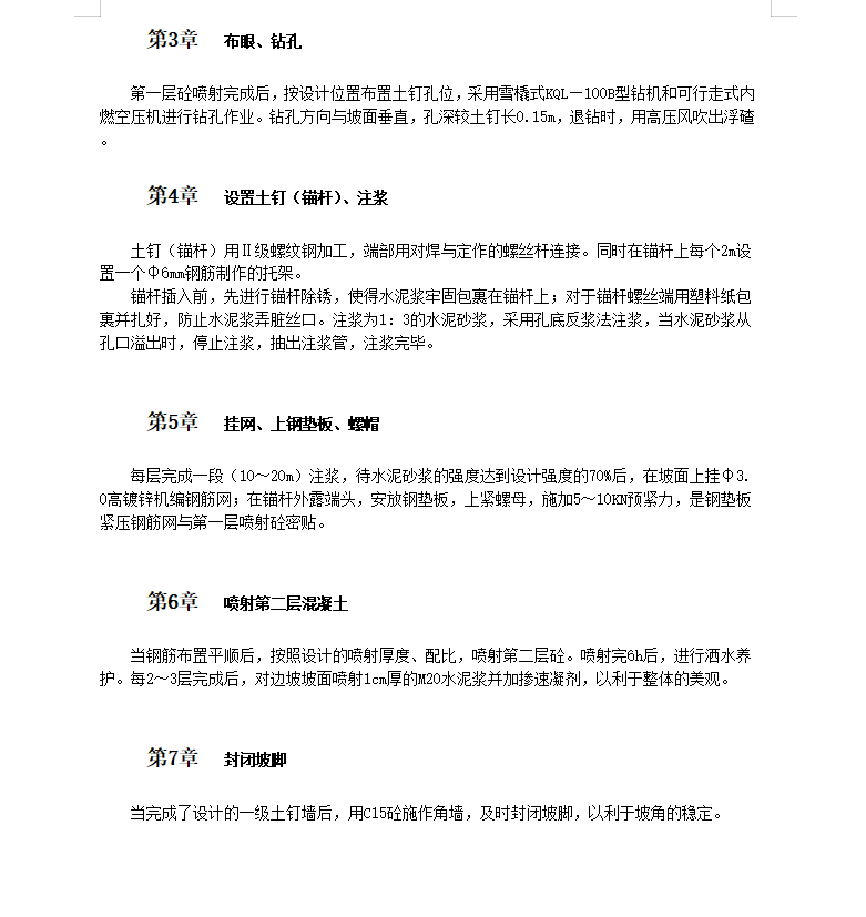
本标段在破碎软弱岩质路堑地段设置土钉墙,原位、分层加固路堑边坡。采用2.0~3.5m高度进行分层台阶开挖,石方开挖采用浅孔爆破或液压破碎锤施工,挖掘机或装载机装碴、汽车运碴。按设计坡度开挖,不规则地方用液压破碎锤处理。
开挖完成后,用液压破碎锤或人工刷齐坡面,按设计要求(一般20m左右间距)挖槽,安设φ50软式透水管、泄水孔无砂砼板及伸缩缝沥青木板。
软件截图
下载地址
充值VIP
下载帮助
立即下载
土木工程网提醒您:本资料下载权限为
(普通会员)
点击进入下载土钉墙施工 2P
(需要0积分)
推荐下载
毕业
铁路边坡支护加筋土挡土墙设计毕业论文
地下
高层建筑多层地下室全逆作法施工工法 12P
边坡
不同基坑支护结构及支护措施比较 15P
地基
桩基工程施工 105P
地质
幼儿园岩土工程勘察施工组织设计
CAD
AutoCAD 2022简体中文版
相关下载
水泥土钉墙支护工程施工工艺标准 4P
一层框架结构地下室基坑土钉墙支护施工方案 8P
无线测试塔工程复合土钉墙支护施工方案 8P
基坑土钉墙支护施工方案 8P
提高土钉墙支护一次验收合格率PPT(34页)
某使馆土钉墙基坑支护施工方案 32P
提高土钉墙支护一次验收合格率 34P
基坑开挖边坡支护土钉墙设计讲义(63页)
评论
网友评论仅供网友表达个人看法,并不表明土木工程网同意其观点或证实其描述!
验证码:
热门标签
岩土工程
边坡工程
地质勘探
爆破工程
毕业设计
工艺工法
实习报告
常用表格
勘察报告
岩土总结
岩土下载
地质勘探
市政交通道桥及管网工程资格预审文件 82P
爆破工程
电厂主厂房区域爆破措施 10P
工艺工法
桩承台施工工艺 7P
实习报告
岩土工程勘察考试大纲及习题 139P
毕业设计
综合楼地下工程基坑支护毕业设计 44P
常用表格
基坑支护沉降观测、基坑支护水平位移观测记录表
勘察报告
住宅楼建设项目岩土工程勘察 (PDF格式)
工作总结
岩土案例精华笔记总结及相关公式(129页)
地下室土方开挖及支护方案分析毕业设计 38P
挡土墙变形监测与分析毕业设计
框架办公楼毕业设计(图纸)
商业办公楼深基坑支护毕业设计(含图纸)
热点论文
工程知识
建筑论文
房屋建筑和市政基础设施工程施工现场新冠肺炎疫情
结构论文
装配式建筑从生产到施工,图文解析!
水利论文
如何高效节水灌溉
园林论文
史上最全景观植物配置表,建议收藏!
路桥论文
最新99份道路、桥梁、轨道、隧道施工组织设计汇总
电气论文
最新50份水电安装工程施工方案、施工组织设计整理
造价论文
7月1日后,工程造价咨询资质在全国范围内正式取消
CAD教程
AutoCAD2022简体中文版安装教程
施工知识
施工现场安全如何做到标准化
建筑知识
机场场道工程专业承包企业资质等级标准
造价知识
什么是檐高?檐高如何确定?
结构知识
浮重度、有效重度的区别是什么呢?
电气知识
8个你一定要知道的配电箱的要点
安全文明
十条建筑工地疫情防控要点
市政知识
道路常见试验检测方法
合同知识
工程劳务分包合同最新模板
互动交流
微信扫码关注公众号
获取更多土木资讯