您当前位置:首页 » 岩土工程 » 岩土工艺工法
CFG桩地基工程施工工艺标准(J123-2004 5p)
  • 资料等级:
  • 授权方式:资料共享
  • 发布时间:2022-12-19 10:00:30
  • 资料类型:RAR
  • 资料大小:160 KB
  • 资料分类:岩土工程
  • 运行环境:WinXp,Win2003,WinVista,Win ;
  • 解压密码:civilcn.com
CFG桩地基工程施工工艺标准(J123-2004 5p)
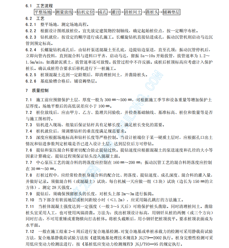
6.2.2 根据设计图纸放桩位。宜先放定建筑物控制轴线,确定起始桩位点,按一定顺序布桩。 6.2.3 钻机就位,按设定的顺序进行成孔施工。长螺旋钻机直接钻进成孔,振动沉管机则启动马达沉管到预定标高。 6.2.4 长螺旋钻机成孔后,由钻杆泵送混凝土至孔底,边提钻边泵送,直至孔顶;振动沉管停机后,立即向管内投料,直到混合料与进料口平齐,启动马达,留振 5s~10s 开始拔管,拔管速率为 1.2~1.5m/min,如遇淤泥质土,拔管速率还可放慢。拔管过程中不许反插。成桩后桩顶标高应考虑计入保护桩长。确认成桩符合要求后移机进行下一桩施工。
软件截图
  • CFG桩地基工程施工工艺标准(J123-2004 5p)
  • CFG桩地基工程施工工艺标准(J123-2004 5p)
  • CFG桩地基工程施工工艺标准(J123-2004 5p)