首页
论文
毕业
图纸
知识
方案
全部
建筑
结构
水利
园林
建筑设计
结构设计
水利工程
给水排水
园林工程
暖通空调
环境保护
路桥工程
岩土工程
工程造价
CAD教程
注册考试
电气工程
地下工程
边坡工程
地基工程
地质勘探
爆破工程
毕业设计
岩土规范
岩土软件
岩土论文
岩土书籍
工艺工法
实习报告
常用表格
勘察报告
岩土总结
您当前位置:
首页
»
岩土工程
»
岩土实习报告
边坡工程监测实习报告PDF 15P
资料等级:
授权方式:
资料共享
发布时间:
2022-06-23 14:45:44
资料类型:
RAR
资料大小:
1.07 MB
资料分类:
岩土工程
运行环境:
WinXp,Win2003,WinVista,Win ;
解压密码:
civilcn.com
软件介绍
充值VIP
下载帮助
下载地址
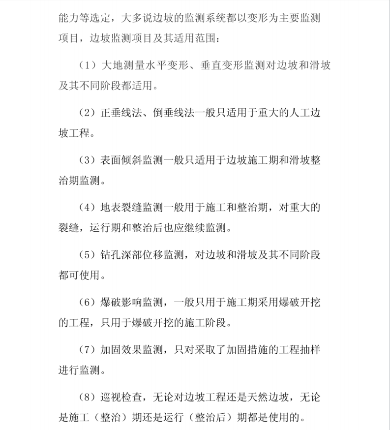
边坡工程监测是边坡研究工作中- -项重要的内容,随着科学技术的发展,各种先进的监测仪器设备、监测方法和监测手段不断更新,边坡监测工作的水平正在不断提高。监测可掌握崩塌、滑坡的变性特征及规律,预测预报崩滑体的边界条件、规模、滑动方向、失稳方式、发生时间及.危害性,并及时采取防灾措施,尽量避免和减轻灾害损失。
软件截图
下载地址
充值VIP
下载帮助
立即下载
土木工程网提醒您:本资料下载权限为
(普通会员)
点击进入下载边坡工程监测实习报告PDF 15P
(需要2积分)
推荐下载
毕业
铁路边坡支护加筋土挡土墙设计毕业论文
地下
高层建筑多层地下室全逆作法施工工法 12P
边坡
停车场深基坑开挖及支护工程安全专项施工方
地基
桩基工程施工 105P
地质
幼儿园岩土工程勘察施工组织设计
CAD
AutoCAD 2022简体中文版
相关下载
评论
网友评论仅供网友表达个人看法,并不表明土木工程网同意其观点或证实其描述!
验证码:
热门标签
岩土工程
边坡工程
地质勘探
爆破工程
毕业设计
工艺工法
实习报告
常用表格
勘察报告
岩土总结
岩土下载
地质勘探
市政交通道桥及管网工程资格预审文件 82P
爆破工程
峒室爆破方案 9P
工艺工法
桩承台施工工艺 7P
实习报告
岩土工程勘察考试大纲及习题 139P
毕业设计
综合楼地下工程基坑支护毕业设计 44P
常用表格
基坑支护沉降观测、基坑支护水平位移观测记录表
勘察报告
不稳定斜坡地质灾害治理勘察设计报告 58P
工作总结
岩土案例精华笔记总结及相关公式(129页)
地下室土方开挖及支护方案分析毕业设计 38P
挡土墙变形监测与分析毕业设计
框架办公楼毕业设计(图纸)
商业办公楼深基坑支护毕业设计(含图纸)
热点论文
工程知识
建筑论文
房屋建筑和市政基础设施工程施工现场新冠肺炎疫情
结构论文
脚手架工程技术培训及施工方案汇总
水利论文
最新水电站、大坝、水库、河堤施工组织、施工方案
园林论文
园林跌水景观施工全攻略,附最新跌水设计图
路桥论文
沥青路面全套施工技术讲解,含最新沥青路面施工方
电气论文
最新50份水电安装工程施工方案、施工组织设计整理
造价论文
赣建价〔2020〕2号 江西省关于新冠肺炎疫情引起的
CAD教程
AutoCAD 2023版本功能介绍及安装教程
施工知识
新项目开工前,要做哪些准备工作?
建筑知识
最新工程结算审计收费标准
造价知识
新手如何简单快速的看懂工程图纸?
结构知识
带夹层(越层)结构设计的思考
电气知识
电缆桥架安装要求、支吊架安装要求及线管安装要求
安全文明
十条建筑工地疫情防控要点
市政知识
道路施工规范具体细则及验收标准
合同知识
工程劳务分包合同最新模板
互动交流
微信扫码关注公众号
获取更多土木资讯