Äúµ±Ç°Î»Ö㺠Ê×Ò³» ¹¤³ÌÔì¼Û» ¶¨¶îÇåµ¥
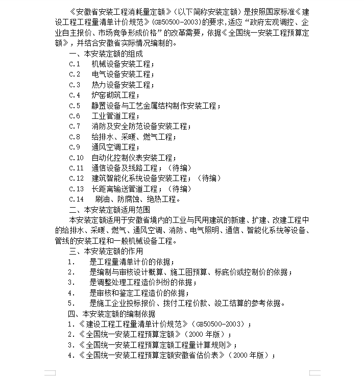
ijʡ°²×°¹¤³ÌÏûºÄÁ¿¶¨¶î 165P
  • ×ÊÁϵȼ¶£º
  • ÊÚȨ·½Ê½£º×ÊÁϹ²Ïí
  • ·¢²¼Ê±¼ä£º2021-08-13 15:41:43
  • ×ÊÁÏÀàÐÍ£ºRAR
  • ×ÊÁÏ´óС£º282 KB
  • ×ÊÁÏ·ÖÀࣺ¹¤³ÌÔì¼Û
  • ÔËÐл·¾³£ºWinXp,Win2003,WinVista,Win ;
  • ½âѹÃÜÂ룺civilcn.com
ijʡ°²×°¹¤³ÌÏûºÄÁ¿¶¨¶î 165P
±¾°²×°¶¨¶îÊÇÒÀ¾ÝÏÖÐÐÓйعú¼ÒµÄ²úÆ·±ê×¼¡¢Éè¼Æ¹æ·¶¡¢Ê©¹¤¼°ÑéÊչ淶¡¢¼¼Êõ²Ù×÷¹æ³Ì¡¢ÖÊÁ¿ÆÀ¶¨±ê×¼ºÍ°²È«²Ù×÷¹æ³Ì±àÖÆµÄÒ²²Î¿¼ÁËÐÐÒµ±ê×¼µØ·½±ê×¼¡£ÒÔ¼°Óдú±íÐԵŤ³ÌÉè¼Æ¡¢Ê©¹¤×ÊÁÏºÍÆäËû×ÊÁÏ¡£±¾°²×°¶¨¶îÊǰ´Ä¿Ç°´ó¶àÊýÊ©¹¤ÆóÒµ²ÉÓõÄÊ©¹¤·½·¨¡¢»úе»¯×°±¸³Ì¶È¡¢ºÏÀíµÄ¹¤ÆÚ¡¢Ê©¹¤¹¤ÒÕºÍÀͶ¯×éÖ¯Ìõ¼þ±àÖÆµÄ£¬ÌåÏÖÁËÉç»áµÄƽ¾ùÏûºÄÁ¿Ë®Æ½¡£×÷ΪÏûºÄÁ¿¶¨¶î,³ý¸÷ÕÂÁíÓÐ˵Ã÷Í⣬¾ù²»µÃÒòÉÏÊöÒòËØÓвîÒì¶ø¶Ô¶¨¶î½øÐе÷Õû»ò»»Ëã¡£
Èí¼þ½ØÍ¼
  • ijʡ°²×°¹¤³ÌÏûºÄÁ¿¶¨¶î 165P
  • ijʡ°²×°¹¤³ÌÏûºÄÁ¿¶¨¶î 165P
  • ijʡ°²×°¹¤³ÌÏûºÄÁ¿¶¨¶î 165P