Äúµ±Ç°Î»Ö㺠Ê×Ò³» ¹¤³ÌÔì¼Û» ¶¨¶îÇåµ¥
2021Äê¡¶·¿ÎÝÐÞÉɹ¤³Ì¼Æ¼ÛÒÀ¾Ý--Ô¤ËãÏûºÄÁ¿±ê×¼¡·Ó¦ÓÃÖ¸ÄÏ£¨¹Å½¨Öþ¹¤³Ì£©
  • ×ÊÁϵȼ¶£º
  • ÊÚȨ·½Ê½£º×ÊÁϹ²Ïí
  • ·¢²¼Ê±¼ä£º2022-05-06 08:49:57
  • ×ÊÁÏÀàÐÍ£ºRAR
  • ×ÊÁÏ´óС£º997 KB
  • ×ÊÁÏ·ÖÀࣺ¹¤³ÌÔì¼Û
  • ÔËÐл·¾³£ºWinXp,Win2003,WinVista,Win ;
  • ½âѹÃÜÂ룺civilcn.com
2021Äê¡¶·¿ÎÝÐÞÉɹ¤³Ì¼Æ¼ÛÒÀ¾Ý--Ô¤ËãÏûºÄÁ¿±ê×¼¡·Ó¦ÓÃÖ¸ÄÏ£¨¹Å½¨Öþ¹¤³Ì£©
2021¹Å½¨±ê×¼·ÖΪÉÏ¡¢ÖС¢ÏÂÈý²á£¬°üÀ¨Ê¯×÷¹¤³Ì£¬ÆöÌ幤³Ì£¬µØÃ湤³Ì£¬ÎÝÃæ¹¤³Ì£¬Ä¨»Ò¹¤³Ì£¬Ä¾¹¹¼Ü¼°Ä¾»ù²ã¹¤³Ì£¬¶·¹°¹¤³Ì£¬Ä¾×°ÐÞ¹¤³Ì£¬ÓÍÆá²Ê»­¹¤³Ì£¬ñѺý¹¤³Ì¹²10ÕÂ5023¸ö×ÓÄ¿¡£
±¾±ê×¼ÊÊÓÃÓÚ±±¾©µØÇø°´ÕÕÃ÷Ç崫ͳ¹¤ÒÕ¡¢¹¤³Ì×ö·¨ºÍÖÊÁ¿ÒªÇóµÄ¹Å½¨Öþ¡¢·Â¹Å½¨Öþ¡¢¹¹ÖþÎïÐÞ¹¤³Ì¼°±£»¤ÐÔÒìµØÇ¨½¨¹¤³Ì¡¢¸´½¨¹¤³Ì¡£²»ÊÊÓÃÓÚн¨¡¢À©½¨µÄ·Â¹Å½¨Öþ¹¤³Ì¡£¹Å½¨ÖþÐÞÉɹ¤³ÌÖÐÈçÓö²ÉÓÃÏÖ´ú¹¤ÒÕ¼°¹¤³Ì×ö·¨µÄÏîÄ¿£¬³ý¸÷ÕÂÁíÓй涨Í⣬¾ùÓ¦Ö´ÐС¶ÍÁ½¨¹¤³ÌÔ¤ËãÏûºÄÁ¿±ê×¼¡·¼°¡¶°²×°¹¤³ÌÔ¤ËãÏûºÄÁ¿±ê×¼¡·ÏàÓ¦ÏîÄ¿¼°Ïà¹Ø¹æ¶¨¡£
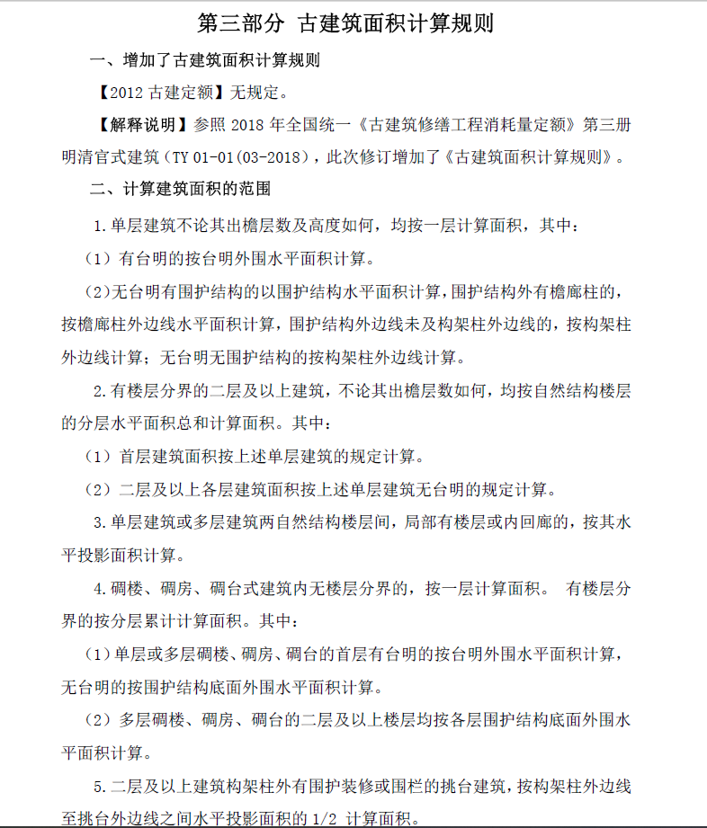
Èí¼þ½ØÍ¼
  • ·¿ÎÝÐÞÉɹ¤³Ì,¼Æ¼ÛÒÀ¾Ý,Ô¤ËãÏûºÄÁ¿,¹Å½¨Öþ¹¤³Ì
  • ·¿ÎÝÐÞÉɹ¤³Ì,¼Æ¼ÛÒÀ¾Ý,Ô¤ËãÏûºÄÁ¿,¹Å½¨Öþ¹¤³Ì
  • ·¿ÎÝÐÞÉɹ¤³Ì,¼Æ¼ÛÒÀ¾Ý,Ô¤ËãÏûºÄÁ¿,¹Å½¨Öþ¹¤³Ì