Äúµ±Ç°Î»Ö㺠Ê×Ò³» ¹¤³ÌÔì¼Û» ÕÐͶ±ê·½°¸
FIDICºÏͬϵÁÐÈ«Ì×(ÖÐÓ¢ÎÄ)
  • ×ÊÁϵȼ¶£º
  • ÊÚȨ·½Ê½£º×ÊÁϹ²Ïí
  • ·¢²¼Ê±¼ä£º2022-03-09
  • ×ÊÁÏÀàÐÍ£ºRAR
  • ×ÊÁÏ´óС£º32.4 MB
  • ×ÊÁÏ·ÖÀࣺ¹¤³ÌÔì¼Û
  • ÔËÐл·¾³£ºWinXp,Win2003,WinVista,Win ;
  • ½âѹÃÜÂ룺civilcn.com
FIDICºÏͬϵÁÐÈ«Ì×(ÖÐÓ¢ÎÄ)
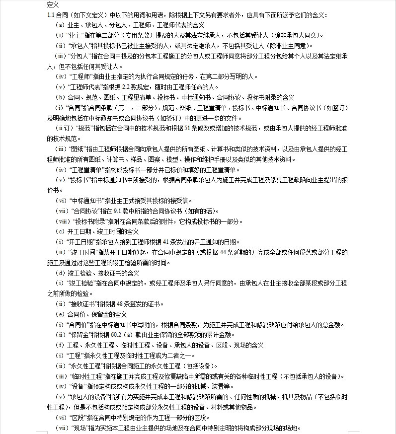
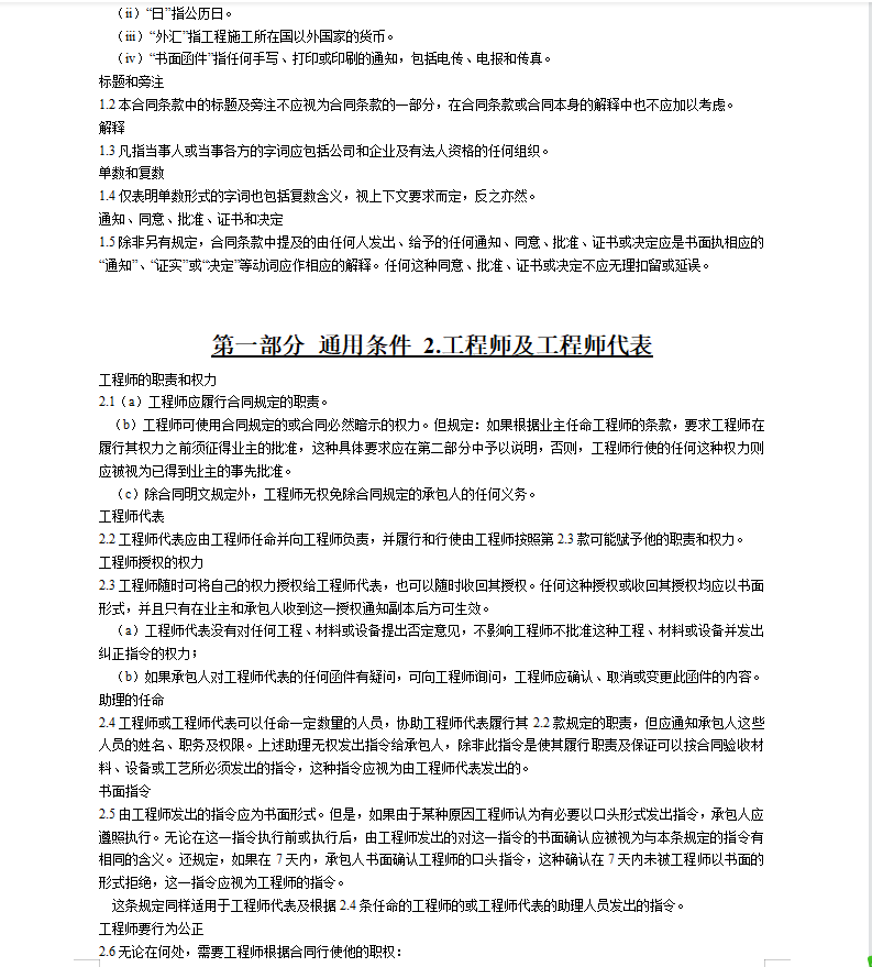
FIDICºÏͬϵÁÐÈ«Ì×--ÖÐÓ¢ÎÄѹËõ°üÀïÃæ°üº¬ÁËFIDIC¼ò½é¡¢ÖÐÓ¢ÎÄFIDICÊ©¹¤ºÏͬÌõ¼þ1999ÄêµÚÒ»°æºìƤÊé(ÖÐÎÄ)¡¢ÒøÆ¤Êé--¹ú¼Ê×Éѯ¹¤³ÌʦÁªºÏ»áFIDICºÏͬÖÐÓ¢ÎĶÔÕÕ°æ¡¢ÒøÆ¤Êé--×îÐÂÉè¼Æ²É¹ºÊ©¹¤(EPC)½»Ô¿³×¹¤³ÌºÏͬÌõ¼þÈ«ÎĵȵÈÈ«Ì׺Ïͬѧϰ×ÊÁÏ£¬Ï£Íû¶Ô´ó¼ÒÓаïÖú¡£
Èí¼þ½ØÍ¼
  • FIDICºÏͬϵÁÐÈ«Ì×(ÖÐÓ¢ÎÄ)
  • FIDICºÏͬϵÁÐÈ«Ì×(ÖÐÓ¢ÎÄ)
  • FIDICºÏͬϵÁÐÈ«Ì×(ÖÐÓ¢ÎÄ)