首页
论文
毕业
图纸
知识
方案
全部
建筑
结构
水利
园林
建筑
建筑图纸
建筑方案
毕业设计
别墅图纸
结构
结构图纸
结构方案
毕业设计
水利
水利图纸
水保方案
设计报告
路桥工程
园林工程
CAD教程
注册考试
岩土工程
电气工程
工程造价
给水排水
暖通空调
环境保护
建筑安全
工程知识
学术论文
天正教程
学习报告
监理工程
装修工程
测绘工程
3D模型
毕业设计
您当前位置:
首页
»
工程造价
»
工程实例
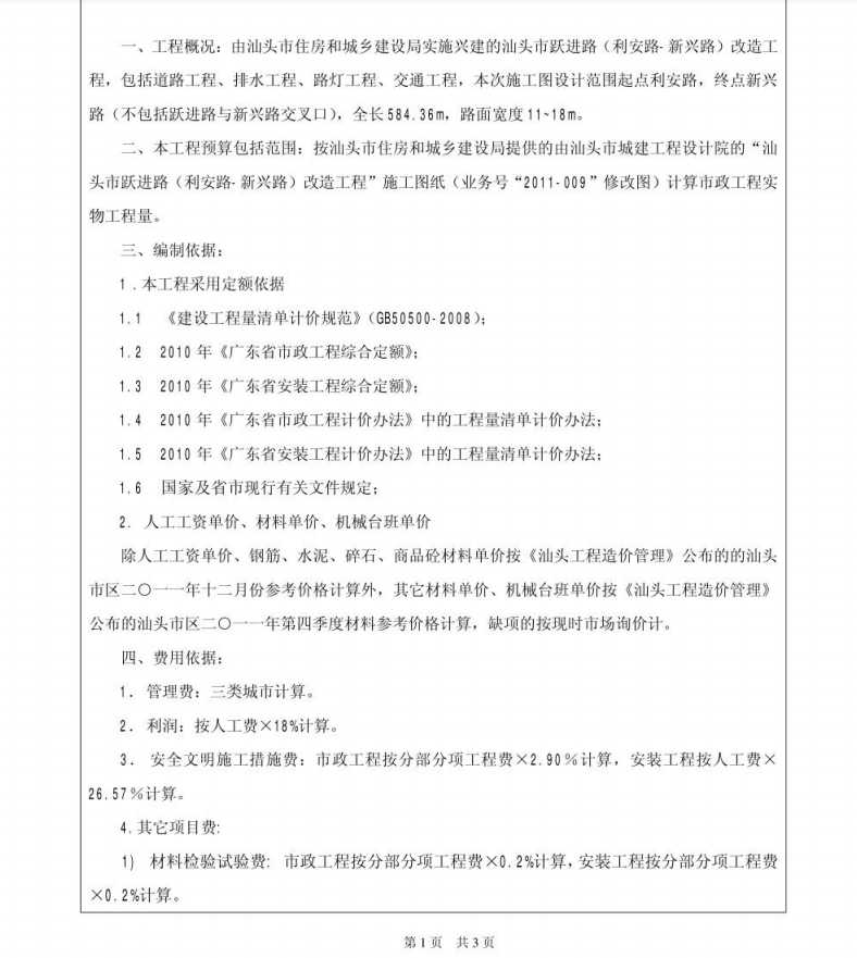
584.36米道路改造工程预算书
资料等级:
授权方式:
资料共享
发布时间:
2022-10-08 09:14:24
资料类型:
RAR
资料大小:
5.66 MB
资料分类:
工程造价
运行环境:
WinXp,Win2003,WinVista,Win ;
解压密码:
civilcn.com
软件介绍
充值VIP
下载帮助
下载地址
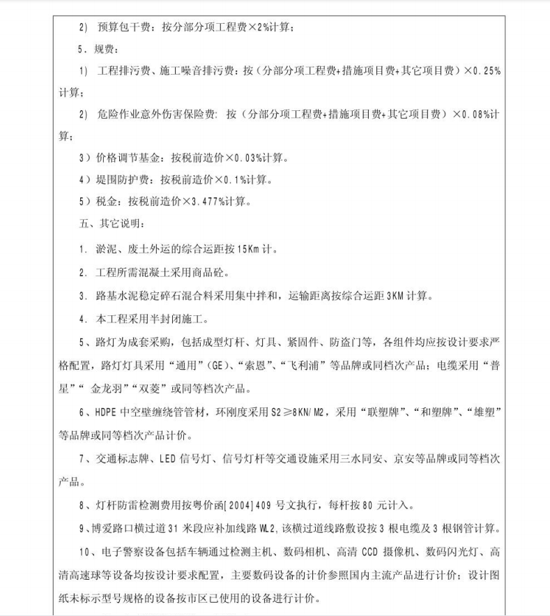
由xx市住房和城乡建设局实施兴建的xx市xx路(xx路xx路)改造工程,包括道路工程、排水工程、路灯工程、交通工程,本次施工图设计范围起点xx路,终点xx路(不包括xx路与xx路交叉口),全长584. 36m,路面宽度11-18m.
软件截图
下载地址
充值VIP
下载帮助
立即下载
土木工程网提醒您:本资料下载权限为
(普通会员)
点击进入下载584.36米道路改造工程预算书
(需要3积分)
推荐下载
培训
关于工程造价费用组成及解释说明 32P
软件
广联达土建算量软件高频问题总结
实例
土建工程量计算规则及方法技巧 65P
清单
清单计价定额说明 636P
方案
厦门市公路、水运、水利电子招标文件(范本
毕业
酒店基于BIM进行工程量清单编制毕业设计(含
相关下载
评论
网友评论仅供网友表达个人看法,并不表明土木工程网同意其观点或证实其描述!
验证码:
热门标签
工程造价
毕业设计
造价论文
招投标方案
定额清单
工程实例
造价软件
造价培训
预算造价
工程造价知识
热门图纸
毕业设计
水利图纸
小型农田水利水源工程设计图纸
建筑图纸
某四层商场建筑施工图纸(含水电暖图纸)
结构图纸
三层砌体结构住宅楼结构施工图
园林图纸
典型景观木栈道施工图
暖通图纸
水利工程水土保持方案报告书 69P
路桥图纸
省道及农村公路交通安全项目双石包桥新建工程施工
给排水
办公楼建筑给排水施工图纸(含计算书、PDF版本)
电气图纸
41层住宅楼电气施工图纸含(招标文件)
水利毕业
水利水电工程专业水电站毕业设计PDF 98P
建筑毕业
框架结构教学楼建筑毕业设计(PDF格式)71P
结构毕业
六层框架结构商务宾馆毕业设计(含图纸) 39P
园林毕业
城市湿地生态公园毕业设计论文PDF 13P
暖通毕业
16层综合楼空调系统毕业设计(PDF格式)67P
路桥毕业
双向四车道一级公路设计毕业设计PDF 47P
给排水
十五层住宅楼给排水毕业设计(PDF格式)43P
电气毕业
高层框架结构住宅小区全套施工图纸(含建筑结构水
住宅小区工程量清单与招标控制价编制毕业设
六层住宅楼工程招标控制价编制毕业设计(含
七层办公楼毕业设计含计算书及图纸
六层综合办公楼毕业设计含计算书及图纸
热点论文
工程知识
建筑论文
房建基础工程施工组织设计汇总
结构论文
脚手架工程技术培训及施工方案汇总
水利论文
最新水电站、大坝、水库、河堤施工组织、施工方案
园林论文
园林跌水景观施工全攻略,附最新跌水设计图
路桥论文
市政工程质量控制及施工质量通病防治技术汇总
电气论文
最新50份水电安装工程施工方案、施工组织设计整理
造价论文
预算书及监理员个人年终总结相关资料推荐
CAD教程
AutoCAD 2023版本功能介绍及安装教程
施工知识
预制水泥板代替传统基础砖胎膜技术
建筑知识
建筑各类等级汇总
造价知识
新手如何简单快速的看懂工程图纸?
结构知识
带夹层(越层)结构设计的思考
电气知识
普通照明、应急照明、事故照明系统的设计
安全文明
十条建筑工地疫情防控要点
市政知识
什么是道路坡度?坡度的表示又是如何?
合同知识
工程合同管理索赔合理性认定知识点
互动交流
微信扫码关注公众号
获取更多土木资讯