您当前位置:首页 » 土木装修 » 装修方案
教师公寓内外墙抹灰工程施工方案 8P
  • 资料等级:
  • 授权方式:资料共享
  • 发布时间:2021-10-07 09:20:53
  • 资料类型:RAR
  • 资料大小:11.2 KB
  • 资料分类:土木装修
  • 运行环境:WinXp,Win2003,WinVista,Win ;
  • 解压密码:civilcn.com
教师公寓内外墙抹灰工程施工方案 8P
本工程地上十一层,(一层~二层为商业,三层~十一层为住宅),地下一层,地下室层层高4.2m,为人防地下室,一层层高4.8m,二层层高4.8m,设备转换层层高为1.5 m,三层~十一层层高2.9m,建筑总高度为36.900m,室内外高差0.300m,总建筑面积16008.8m2(含地下室)其中地下室建筑面积1541.8m2,商业部分建筑面积3733.06m2,住宅部分建筑面积10733.93m2。结构型式为框支剪力墙结构。
软件截图
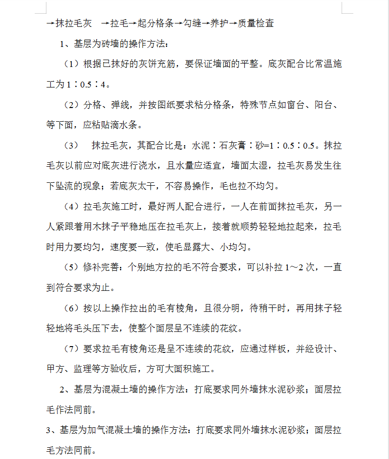
  • 教师公寓内外墙抹灰工程施工方案 8P
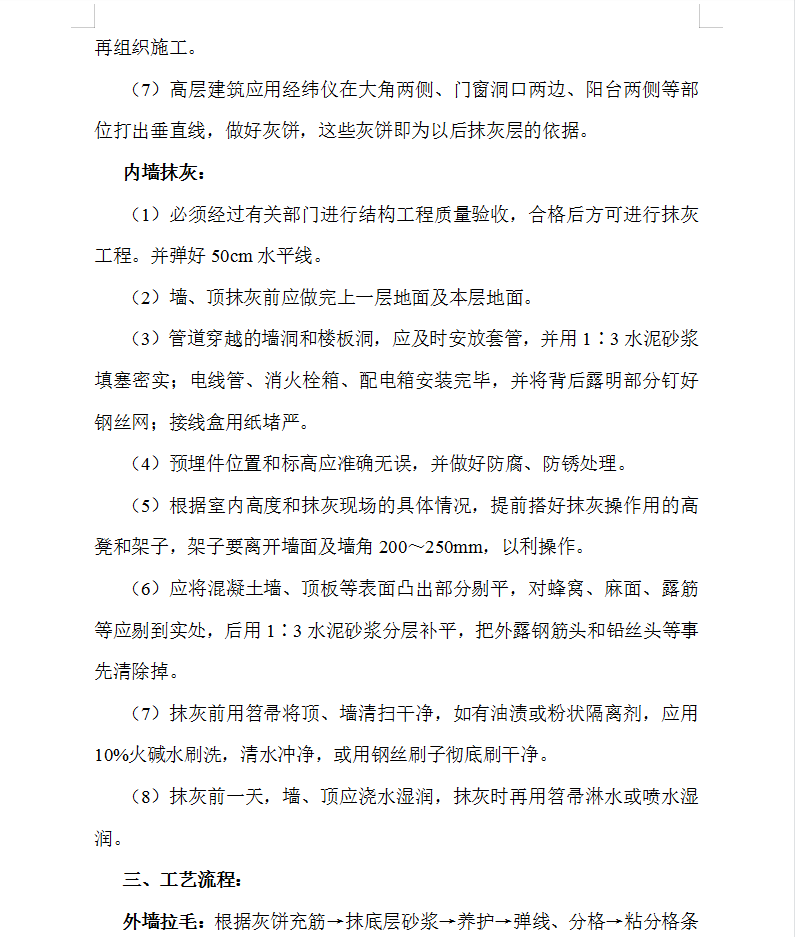
  • 教师公寓内外墙抹灰工程施工方案 8P
  • 教师公寓内外墙抹灰工程施工方案 8P