您当前位置:首页 » 土木装修 » 装修方案
铝条板吊顶施工工艺 3P
  • 资料等级:
  • 授权方式:资料共享
  • 发布时间:2021-10-07 14:49:12
  • 资料类型:RAR
  • 资料大小:295 KB
  • 资料分类:土木装修
  • 运行环境:WinXp,Win2003,WinVista,Win ;
  • 解压密码:civilcn.com
铝条板吊顶施工工艺 3P
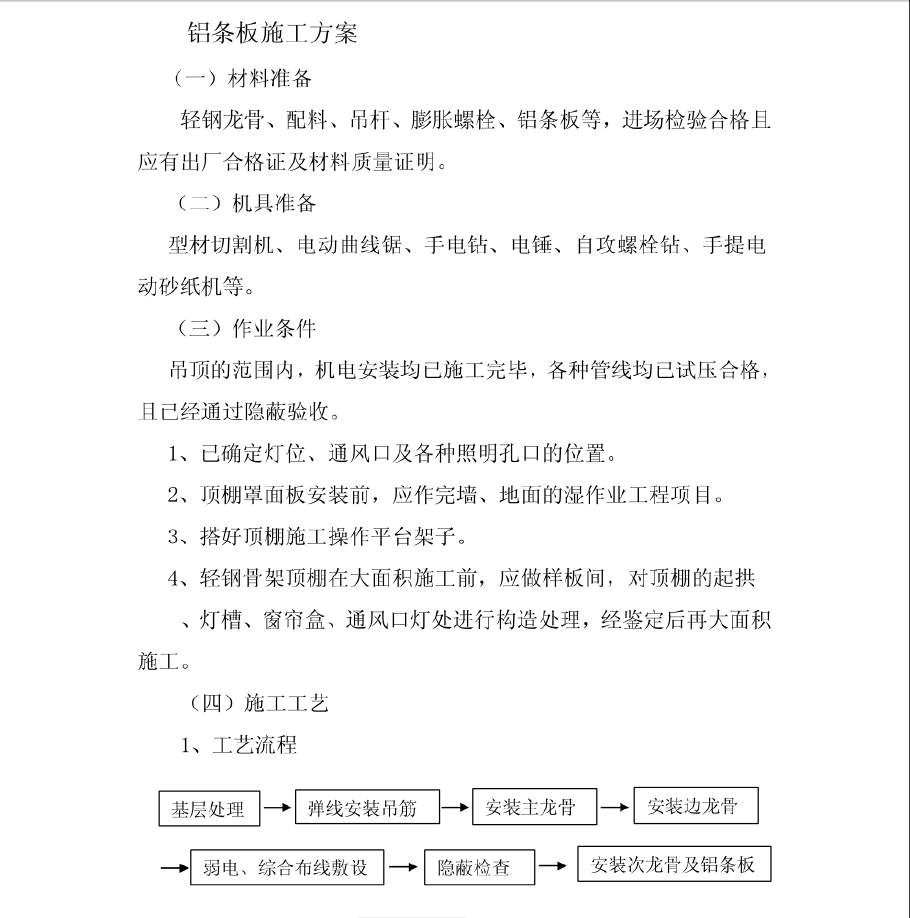
安装吊筋:根据施工图纸要求确定吊筋的位置,安装吊筋预埋件(角铁)刷防锈漆,吊杆采用直径为08的钢筋制作,吊点间距1000mm。安装时上端与预埋件焊接,下 端套丝后与吊件连接,安装完毕的吊杆端头外露长度不小于3mm。
软件截图
  • 铝条板吊顶施工工艺 3P
  • 铝条板吊顶施工工艺 3P
  • 铝条板吊顶施工工艺 3P
推荐下载
评论网友评论仅供网友表达个人看法,并不表明土木工程网同意其观点或证实其描述!
验证码: 验证码