您当前位置:首页 » 土木装修 » 装修方案
金属表面施涂混色油漆涂料施工技术交底记录 6P
  • 资料等级:
  • 授权方式:资料共享
  • 发布时间:2021-11-04 15:26:53
  • 资料类型:RAR
  • 资料大小:25.9 KB
  • 资料分类:土木装修
  • 运行环境:WinXp,Win2003,WinVista,Win ;
  • 解压密码:civilcn.com
金属表面施涂混色油漆涂料施工技术交底记录 6P
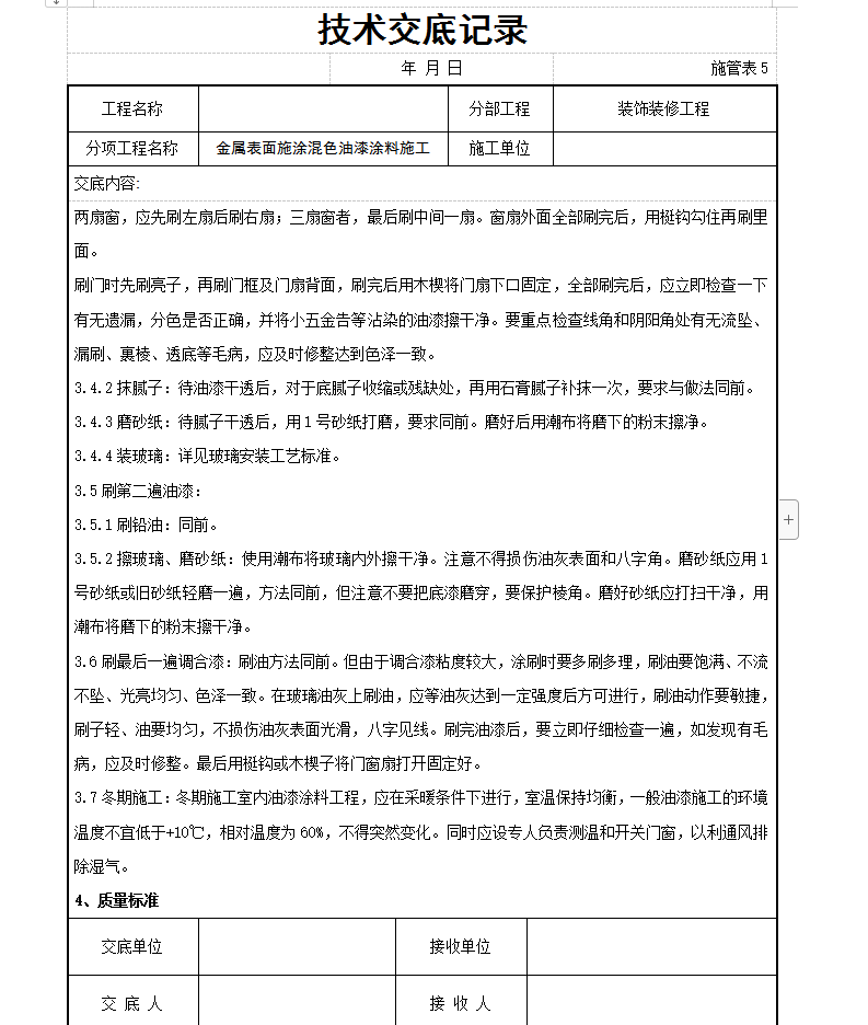
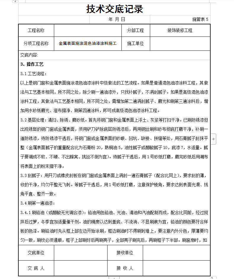
施工应环境通风良好,湿作业已完成并具备一定强度,环境比较干燥。大面积施工前应事先做样板间,经有关质量部门检查鉴定合格后,方可组织班组进行大面积施工。施工前应对钢门窗和金属面外形进行检查,有变形不合格者,应拆换。操作前应认真进行交接检查工作,并对遗留问题进行妥善处理。刷末道油漆涂料前,必须将玻璃全部安装好。
软件截图
  • 金属表面施涂混色油漆涂料施工技术交底记录 6P
  • 金属表面施涂混色油漆涂料施工技术交底记录 6P
  • 金属表面施涂混色油漆涂料施工技术交底记录 6P