Äúµ±Ç°Î»Ö㺠Ê×Ò³» ÍÁľװÐÞ» ×°ÐÞ·½°¸
32²ã¹«Ô¢×°ÐÞ¹¤³ÌÊ©¹¤·½°¸PDF 20P
  • ×ÊÁϵȼ¶£º
  • ÊÚȨ·½Ê½£º×ÊÁϹ²Ïí
  • ·¢²¼Ê±¼ä£º2022-04-26 16:57:59
  • ×ÊÁÏÀàÐÍ£ºRAR
  • ×ÊÁÏ´óС£º2.26 MB
  • ×ÊÁÏ·ÖÀࣺÍÁľװÐÞ
  • ÔËÐл·¾³£ºWinXp,Win2003,WinVista,Win ;
  • ½âѹÃÜÂ룺civilcn.com
32²ã¹«Ô¢×°ÐÞ¹¤³ÌÊ©¹¤·½°¸PDF 20P
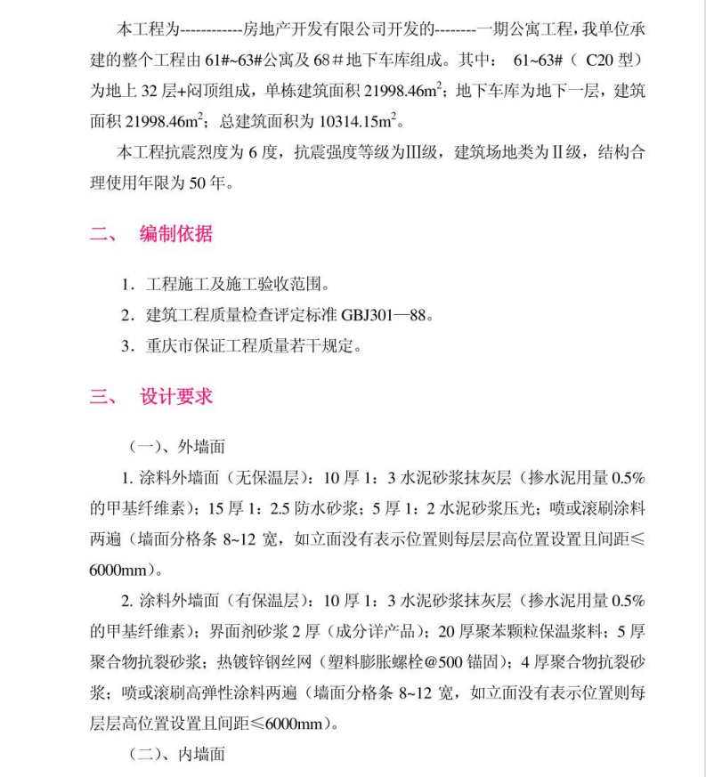
±¾¹¤³ÌΪµØÉÏ32²ã+ÃÆ¶¥×é³É£¬µ¥¶°½¨ÖþÃæ»ý21998.46m2;µØÏ³µ¿âΪµØÏÂÒ»²ã£¬½¨ÖþÃæ»ý21998.46m2;×ܽ¨ÖþÃæ»ýΪ10314. 15m¡£±¾¹¤³Ì¿¹ÕðÁÒ¶ÈΪ6¶È£¬¿¹ÕðÇ¿¶ÈµÈ¼¶ÎªII¼¶£¬½¨Öþ³¡µØÀàΪII¼¶£¬½á¹¹ºÏÀíʹÓÃÄêÏÞΪ50Äê¡£
Èí¼þ½ØÍ¼
  • ¹«Ô¢×°ÐÞ,×°ÐÞÊ©¹¤·½°¸
  • ¹«Ô¢×°ÐÞ,×°ÐÞÊ©¹¤·½°¸
  • ¹«Ô¢×°ÐÞ,×°ÐÞÊ©¹¤·½°¸