您当前位置:首页 » 建筑安全 » 安全交底
结构钢筋施工安全交底
  • 资料等级:
  • 授权方式:资料共享
  • 发布时间:2022-11-15 09:08:09
  • 资料类型:RAR
  • 资料大小:50.0 KB
  • 资料分类:建筑安全
  • 运行环境:WinXp,Win2003,WinVista,Win ;
  • 解压密码:civilcn.com
结构钢筋施工安全交底
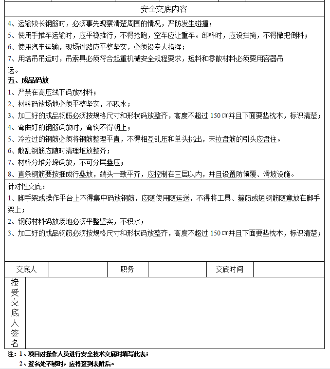
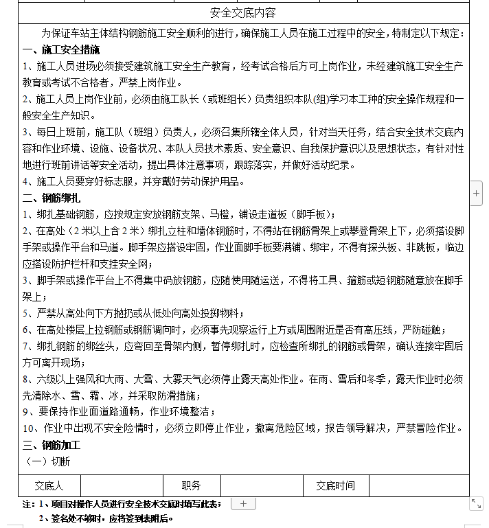
1、施工人员进场必须接受建筑施工安全生产教育,经考试合格后方可上岗作业,未经建筑施工安全生产教育或考试不合格者,严禁上岗作业。2、施工人员上岗作业前,必须由施工队长(或班组长)负责组织本队(组)学习本工种的安全操作规程和一般安全生产知识。3、每日上班前,施工队(班组)负责人,必须召集所辖全体人员,针对当天任务,结合安全技术交底内容和作业环境、设施、设备状况、本队人员技术素质、安全意识、自我保护意识以及思想状态,有针对性地进行班前讲话等安全活动,提出具体注意事项,跟踪落实,并做好活动纪录。4、施工人员要穿好标志服,并穿戴好劳动保护用品。
软件截图
  • 结构钢筋施工安全交底
  • 结构钢筋施工安全交底
  • 结构钢筋施工安全交底