您当前位置:首页 » 土木监理 » 监理细则
风电场项目创优监理实施细则 16P
  • 资料等级:
  • 授权方式:资料共享
  • 发布时间:2022-03-25 11:24:29
  • 资料类型:RAR
  • 资料大小:27.8 KB
  • 资料分类:土木监理
  • 运行环境:WinXp,Win2003,WinVista,Win ;
  • 解压密码:civilcn.com
风电场项目创优监理实施细则 16P
为了实现本工程建设单位编制的“创优规划”中提出的工程创优目标, 落实监理创优责任,明确监理创优工作程序,指导监理人员开展工程创优活动,充分发挥监理在工程创优中的作用,特制定本细则。
检查施工单位职业健康、安全与环境管理体系、规章制度和监督机构的建立、健全及专职安全生产管理人员配备情况,督促施工单位对其分包单位进行检查。
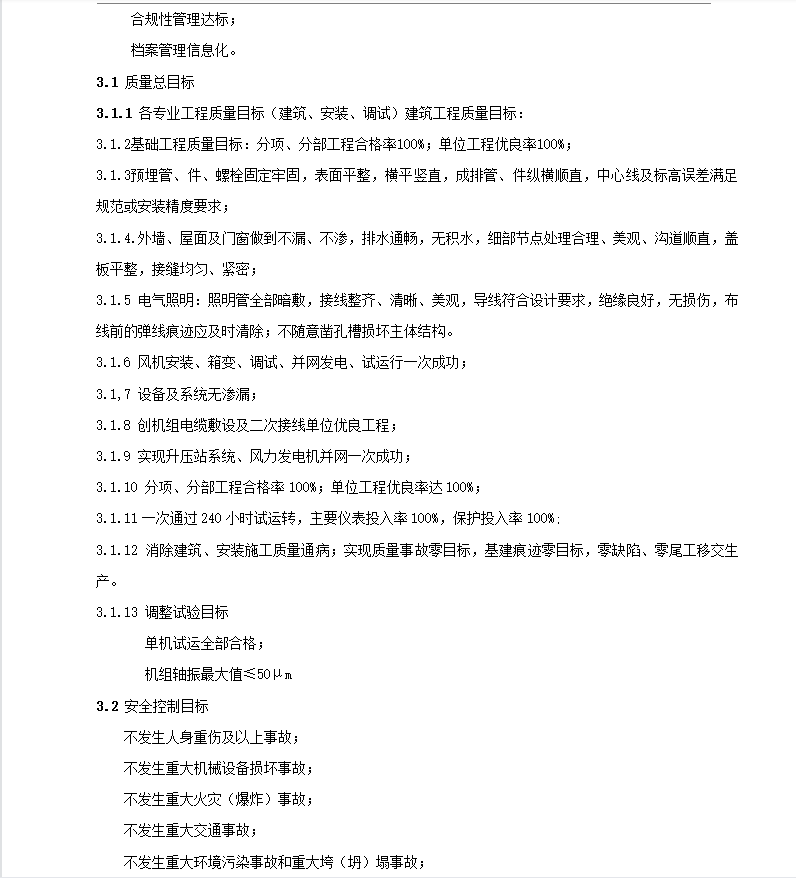
软件截图
  • 风电场,创优监理细则
  • 风电场,创优监理细则
  • 风电场,创优监理细则